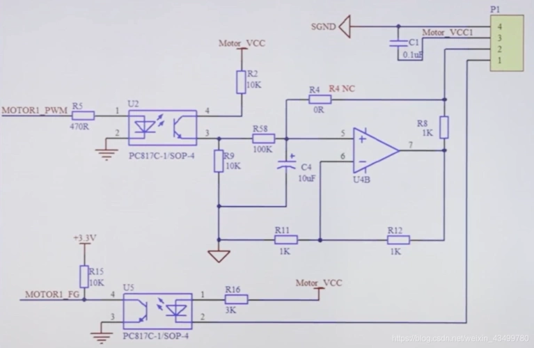
光耦应用电路设计方法

高清图片下载 免费 安全无风险
光耦应用电路设计方法

光耦应用电路设计方法

点击图片查看原图

图片信息

  • 格式: JPG
  • 尺寸: 650x478
  • 大小: 约1.2MB

版权声明

相关标签

自然风光 高清壁纸 4K画质

分享图片

相关推荐

基于当前图片的相似推荐

基于6n137高速光耦开关电路

求助:光耦作开关使用时的典型电路图

lh1529光耦合通信开关电路

光耦工作原理功能电气参数应用电路

光耦 三极管控制电路问题

图1 光耦合驱动器的驱动电路 1)光耦合器 光耦合器通常简称为光耦

光耦电子开关电路图

光电耦合器组成的开关电路图二

xg漫反射式光电开关 光电传感器 st188l4 直流式光耦

如图2为开关信号经过光耦隔离输入至单片机,图中24v与3.

随机推荐

发现更多精彩图片

如玉山上行,光映照人——范丞丞笑容合集

贵妃醉酒 中国古典故事组歌十首之六 歌谱 简谱

张远嘉宾钢琴谱五线谱双手简谱

和平精英梦幻火箭多少钱能出梦幻火箭摩托车皮肤价格一览多图

九尾狐古风扇子超仙汉服折扇女夏季随身扇手工折叠竹扇舞蹈扇紫樱仙境

睾丸囊肿的治疗方法有哪些

出生时辰五行查询方法介绍[时辰属相]十二属相最好的出生时辰又称黎明

男生淋雨唯美照片淋雨照片2022已更新今日图集