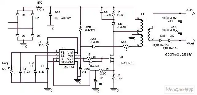
sp系列开关电源接线原理图

高清图片下载 免费 安全无风险
sp系列开关电源接线原理图

sp系列开关电源接线原理图

点击图片查看原图

图片信息

  • 格式: JPG
  • 尺寸: 1204x584
  • 大小: 约1.2MB

版权声明

相关标签

自然风光 高清壁纸 4K画质

分享图片

相关推荐

基于当前图片的相似推荐

led室内电源24v 350w led开关电源 led灯条铝壳电源 恒压24v电源图片

供应led开关电源led贴片灯带电源led贴片灯条电源led电源厂家

很多人买了开关电源不知道如何接线,也看不懂开关电源接线图.

供应5v10a75w开关电源s755便携式直流电源5v工控灯箱电源ce

12v开关电源接线图-9位座-1

3a开关电源 直流电源 安防监控电源 ce认证

明纬开关电源(mw)s-240-24_第3页_接线图分享

15v300ma开关电源电路图(tea1522)_接线图分享

随机推荐

发现更多精彩图片

刘恺威 刘恺威跨界歌王 本周是随性儒雅的黑白配,用温柔的眼神和暖

震后13年,可乐仍甜_地震

月入两干一每天笑嘻嘻笑嘻嘻月入两干表情

seventeen #徐明浩the8 #向全世界安利 #韩 - 抖音

二次元动漫御姐图包合集

儿童节跳街舞的男孩

干油墨#画画的日常 #笔记灵感 #画个简笔画 #简笔画 #圣诞树装饰

夏目友人帐##二次元新鲜事##动漫头像

苹果手机自带计算器隐藏技能

世界十大恐怖动物排行榜

其它 苍翠的南宁 写美篇 广西首府南宁,因城市绿化好闻名,号称绿城.