百科

高清图片下载 免费 安全无风险
百科

百科

点击图片查看原图

图片信息

  • 格式: JPG
  • 尺寸: 595x398
  • 大小: 约1.2MB

版权声明

相关标签

自然风光 高清壁纸 4K画质

分享图片

相关推荐

基于当前图片的相似推荐

【哈萨克语】字母表17~20

哈萨克语字母表7190 做了个简易的哈萨克语字母表,希望对想学的

在1929年之前,阿拉伯-波斯字母是哈萨克语最主要的书写系统,它脱胎于

纳扎尔巴耶夫的议程中,他声称哈萨克斯坦使用斯拉夫字母表是政治性的

虽然哈萨克语阿拉伯-波斯字母在1924年就进行了一轮改革,但是仍和易写

修订了以阿拉伯字母为基础的哈萨克文,共有24个辅音字母,9个元音字母

叶尔兰61阔扎加帕诺夫近日对哈萨克斯坦国语拉丁化进程做出了说明

在1929年之前,阿拉伯-波斯字母是哈萨克语最主要的书写系统,它脱胎于

第二章 哈萨克语字母(一) 第二章 单元测验1, 问题:哈萨克文要

哈萨克语字母表(中国境内)

随机推荐

发现更多精彩图片

杭州地铁16号线 16006 往绿汀路站方向 青山湖科技城站

孙悟空杀死白骨精唐僧为何震怒他在守护个规则与白骨精无关

电视剧《绝代双骄》,《吉他兄弟》,《战天狼》,电影《钢铁侠》里面都

维也纳酒店惠州秋长迎宾路店

竹林掩映的村寨,古朴清幽

游戏,cg,壁纸,黑暗天使

斜侧着的椅子简笔画

81岁卢秋萍与吴建邦相爱57年,女儿与虎艳芬同岁

红蝎子:赵晓雪彻底暴露身份,关键时刻还是保命要紧,真尴尬-电视剧

泰山小江南·北方小九寨——泰安彩石溪风景区

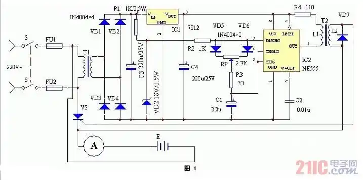
12v到220v蓄电池(组)均适用的充电器电路图

塔斯马尼亚岛位置(红圈处)