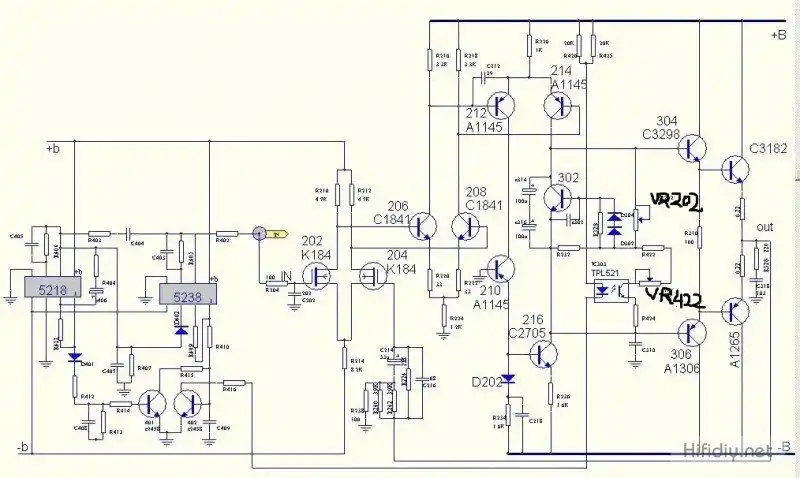
我仿过天龙的k851功放,听了好几年.

高清图片下载 免费 安全无风险
我仿过天龙的k851功放,听了好几年.

我仿过天龙的k851功放,听了好几年.

点击图片查看原图

图片信息

  • 格式: JPG
  • 尺寸: 1205x691
  • 大小: 约1.2MB

版权声明

相关标签

自然风光 高清壁纸 4K画质

分享图片

相关推荐

基于当前图片的相似推荐

天龙pma-2000n放大器电路

天龙pma-780a放大器功率放大电路

天龙pma-780a放大器前置放大电路

天龙pma-780a功放后级电路图

天龙denon pma-390ae功放机电路图

天龙dra-335r/435r功放后级电路图

天龙avr3801功放后级电路图

天龙功放图纸denon pma1500ae

超大功率功放机电路图

天逸ad66放大器功放电路

随机推荐

发现更多精彩图片

阿富汗对中国有过什么影响?除了宗教的传播,其他的影响微乎其微

ins戴帽子个性男生头像

教程折纸白骨爪手指套折纸大全九阴白骨爪小时候玩的折纸爪子白骨爪

楚乔传-仲羽-李若嘉饰

科比遇难照泄露警员为泡妞酒吧炫遗照为何他会被喊打

飘窗如何装修设计?这5种飘窗改造方法太实用了!_空间_卧室_朋友

张云雷柳银环 风姿掩过风花雪月 开腔压过雷鸣霜雪 公子自 - 抖音

印好祝福语的中秋节贺卡祝福卡片背面印有带祝福语国庆节通用卡片

尚八仙 海参原浆口服液海参肽口服原液10ml*30 1盒

灵能百分百 #图片来自于网络 #羁绊 #茂灵 - 抖音