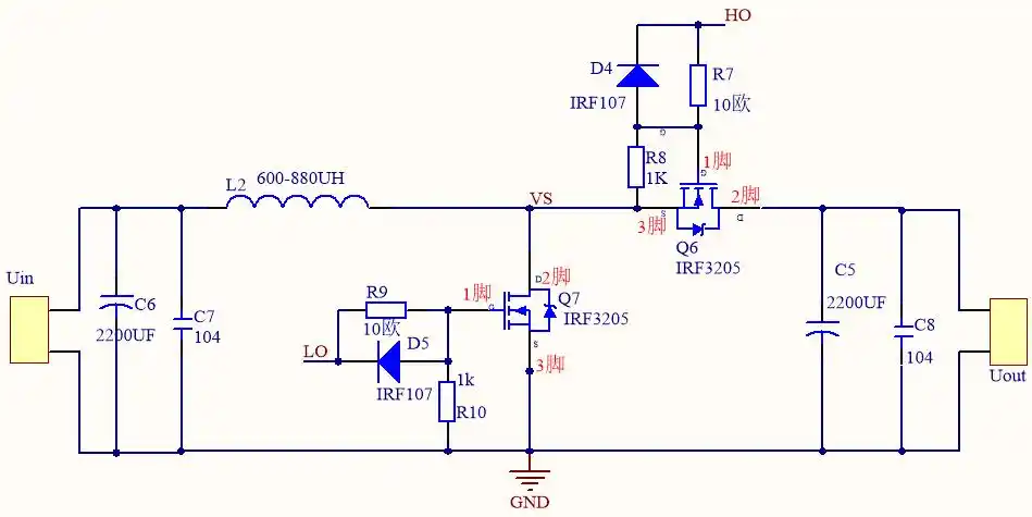
一种飞跨电容三电平boost电路

高清图片下载 免费 安全无风险
一种飞跨电容三电平boost电路

一种飞跨电容三电平boost电路

点击图片查看原图

图片信息

  • 格式: JPG
  • 尺寸: 618x347
  • 大小: 约1.2MB

版权声明

相关标签

自然风光 高清壁纸 4K画质

分享图片

相关推荐

基于当前图片的相似推荐

做一款大功率boost升压电源ic fp5207:15v升压60v 240w_电路_电压

学习分享:dcdc转换的升压电路—boost # boost升压电路主要利用了

boost变换器bcm电流自恢复及数字预测纹波控制电路设计

学习笔记:简谈boost升压电路

为什么 buck-boost 芯片没有输出负压?图文结合

一种boost电路及开关电源的制作方法

buck-boost voltage converter

boost升压电路,要求输入5v,输出6v~12v,现设计电路图如下,但是经实验

1 boost电路原理6969boost电路是开关电源拓扑的基本拓扑之一,是

随机推荐

发现更多精彩图片

纯享版:宋小宝《公园奇遇》_综艺_高清1080p在线观看平台_腾讯视频

3岁就戴眼镜,赵丽颖让保姆接儿子,儿子虎头虎脑长相帅气

张彬彬快本上演实力护妻没成想却被秒打脸心疼景甜一分钟

清朝有一幅女鬼图,放大5倍看她在做什么?网友:看久会引起不适

适合一辈子风景头像图片 高清值得一辈子不换的头像风景_风景微信头像

想画就画(299)简笔画水龙头

【偶像梦幻祭2】逆先夏目の个人故事

科普钓鱼,科学看鱼这个物种,让你中鱼更多|哺乳动物|鸟类|鱼鳔|两栖

万分之一电子分析天平

筠连交警从即日起对乱停乱放等交通违法行为进行依法从严查处

公安机关"百日行动"重拳打击黄赌违法犯罪