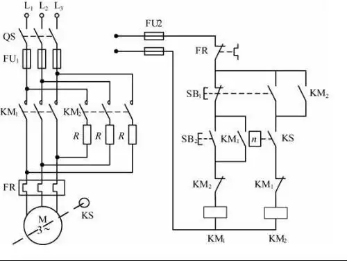
启动按钮和停止按钮,以及急停开关要增加一个怎么接线?

高清图片下载 免费 安全无风险
启动按钮和停止按钮,以及急停开关要增加一个怎么接线?

启动按钮和停止按钮,以及急停开关要增加一个怎么接线?

点击图片查看原图

图片信息

  • 格式: JPG
  • 尺寸: 614x540
  • 大小: 约1.2MB

版权声明

相关标签

自然风光 高清壁纸 4K画质

分享图片

相关推荐

基于当前图片的相似推荐

急停按钮控制电路的制作方法

急停按钮 电路图打开画图软件太慢了,我直接给你画一个.

电路图设计用两个按钮一个急停开关两个行程开关一个手自动切换开关

三相异步电动机正反转电路中在按下急停按钮时是电动机瞬间反转数秒钟

czsr8003-3a1b 开关型安全设备输入 (急停按钮/安全门 230v ac 3no 1

个接触器3个按钮开关如何实现自锁控制和点动控制 问题内容 sb1急停

急停按钮和复位按钮的继电器线路

防爆急停按钮包邮la531控制开关自锁防爆电气

在这个电路设计图中,使用合适的急停按钮s0,熔丝f0以及可靠的接戴器

急停按钮接线,急停开关接线图

按一下只是给电路一个控制信号,像电脑上的主机开关和重启按钮都是

如何用 急停按钮 中间继电器 警铃 指示灯 变压器 行程开关 做个防盗

随机推荐

发现更多精彩图片

"40岁草根演员演出三年,仍未领到片酬|甜蜜|关悦|幸福|佟大为|爱情

玩女郎龚叶轩大胸带来烦恼没野心自我炒作

也有蔬菜粮油,看起来,每位挑夫的担子上重量差不多

最难得高一数学题求答案

格林童话故事儿童画电子版小学生青蛙王子绘画作品涂色线稿手抄报

小乔演奏梨园春开幕曲笛子版简谱分享@竹 - 抖音

珍妃生前绝版旧照,第一幅图,总是给人一种静雅端庄之感

生日快乐贺卡中国风喜庆h5背景简约h5背景唯美h5背景h5光背景金色h5

蓝天白云绿草地草坪场景风景插画绿草地插画