怎么用一个双电源 两个7812 得到稳压后 正负双12伏 给运放供电?

高清图片下载 免费 安全无风险
怎么用一个双电源 两个7812 得到稳压后 正负双12伏 给运放供电?

怎么用一个双电源 两个7812 得到稳压后 正负双12伏 给运放供电?

点击图片查看原图

图片信息

  • 格式: JPG
  • 尺寸: 1029x429
  • 大小: 约1.2MB

版权声明

相关标签

自然风光 高清壁纸 4K画质

分享图片

相关推荐

基于当前图片的相似推荐

想用7812(或其他稳压管)把双12v的直流电稳压成双9v,请大家给我个电路

如何用lm7812制作输出电压12v电流1a的电路

关于利用7812和7912单电压转双电压的探讨

大家都是会用的,下面是典型应用电路: 今天和大家共同探讨一下用7812

7812引脚图_7812典型应用电路图

请问7812电路保护二极管的位置对吗

可调稳压电源电路图

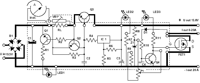
13.8v 20a稳压电源电路-7812扩流电源

如何用lm7812制作输出电压12v电流1a的电路

7812稳压电源电路图免费下载

随机推荐

发现更多精彩图片

微胖女孩160 116夏日穿搭分享

神评:神雕侠侣中林朝英5大饰演 谁最漂亮?

中美防长展开交锋,中方直面"三大问题",美方连犯两大严重错误

如今,然而,杨娜在刀郎成功后却回来寻求复合,明显是为了沾光.

可爱角落生物结合款冰淇淋白熊炸虾恐龙毛绒玩偶闺蜜日系新款

青山绿水插画png素材透明免抠图片-卡通手绘

中国公路路徽标志矢量图

脸部凹陷疤痕面积比较大一点的能激光淡化吗

早期台订老紫泥水平壶 墨缘斋景堂制底款,把款景记 早期台订作品,标准

棕榈树的剪影,在白色的背景下,孤立的棕榈树的剪影

原创别人家的毛瑟二战德军少量装备的g3340步枪比98k还短一截