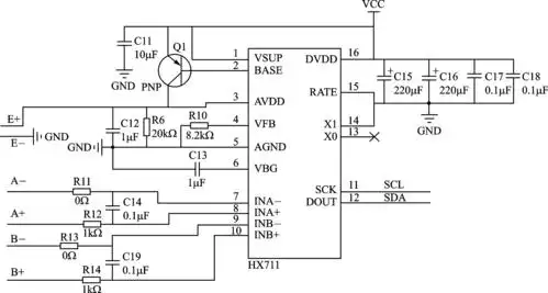
如图10-16所示为美的sh2147电磁炉电路图,按照电路图查找相关电路,并

高清图片下载 免费 安全无风险
如图10-16所示为美的sh2147电磁炉电路图,按照电路图查找相关电路,并

如图10-16所示为美的sh2147电磁炉电路图,按照电路图查找相关电路,并

点击图片查看原图

图片信息

  • 格式: JPG
  • 尺寸: 2290x1506
  • 大小: 约1.2MB

版权声明

相关标签

自然风光 高清壁纸 4K画质

分享图片

相关推荐

基于当前图片的相似推荐

sc1117dg不用变压器开关电路

以下原因造成的:电源中出现开路,短路现象,过压,过流保护电路出现故障

不过还是不明白为什么芯片标识是sc1117dg呢?

适用于电池供电产品的ldo低压差线性稳压器

变频器电路图主控板部分

我想用个电动葫芦做升降平台,要求小电压上下限位就

红灯711电子管收音机电路原理图集

防霉行动无线小功率台灯

【低音炮电路】求大神分析下侠这个低音炮电路中的两个运放的作用?

fluke_17b电路图[完整版]

随机推荐

发现更多精彩图片

400_222gif 动态图 动图

"上班族"男士穿搭杜绝繁琐,这几类搭配简约时尚,值得借鉴

妹子后脑勺可以这样玩,够个性你就来一个

成龙历险记盘点十二生肖符咒被毁瞬间圣主看到心疼哭了

硬笔书法纸模板资料汇总.doc 9页

year 5 converting a mixed number to an improper fraction display

实拍纯野生松茸野生菌子

女商人和 b 之间的特写友好会议握手照片

面料印花花纹时尚花纹图片

640_426gif 动态图 动图