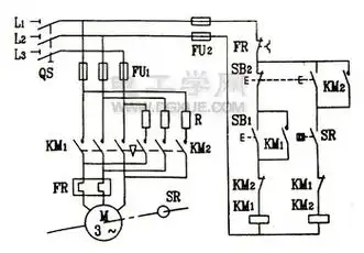
基于噪声检测的反接制动控制电气线路制造技术

高清图片下载 免费 安全无风险
基于噪声检测的反接制动控制电气线路制造技术

基于噪声检测的反接制动控制电气线路制造技术

点击图片查看原图

图片信息

  • 格式: JPG
  • 尺寸: 996x1000
  • 大小: 约1.2MB

版权声明

相关标签

自然风光 高清壁纸 4K画质

分享图片

相关推荐

基于当前图片的相似推荐

异步电动机反接制动控制电路实验原理

单向运转反接制动电路

单向运转电动机的反接制动电路

电动机反接制动控制电路

异步电动机反接制动控制接线图

电动机反接制动控制电路

不对称电阻反接制动 - 电机控制电路 - 21ic中国电子网

无忧文档 所有分类 工程科技 电子/电路 星三角降压启动反接制动 电力

反接制动的原理和电气图_自动控制网

21,零基础学电工-单向运转反接制动控制电路(电路图,仿真图)

[问答题,简答题] 绘图题:画出单向启动反接制动控制电路图.

三相电动机单向启动反接制动控制电路图解

随机推荐

发现更多精彩图片

吸烟喝酒豪放女人_霸气女生头像图片_扣扣居

壁纸,卡通,潮流设计,1280x800尺寸壁纸-回车桌面

七海麻美头像#动漫女生头像# #动漫头像# #动漫女头# #可爱头像

王者荣耀头像超帅气的李白头像你喜欢哪一个呢

雷神动画艺术高清壁纸

今晚有些无聊#画画 #绘画 #动漫#鬼灭之刃#我妻善逸 - 抖音

苗乙乙曾扮演最美岳灵珊退出荧幕11年太可惜

画美国国旗简笔画画法

casio卡西欧手表中,专为时尚女性而设计的baby-g系列一向以时尚,叛逆

《我以为》品冠,原来,有些事真的不是只靠努努力就能做到的.