康佳电视crt的扫描输出电路原理图免费下载-电子电路图,电子技术资料

高清图片下载 免费 安全无风险
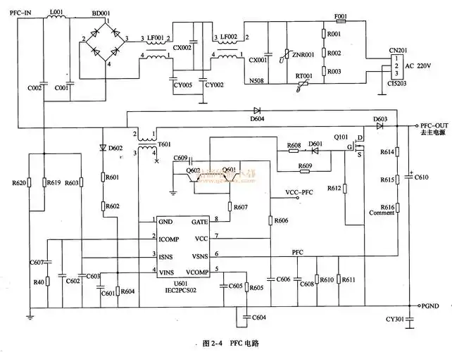
康佳电视crt的扫描输出电路原理图免费下载-电子电路图,电子技术资料

康佳电视crt的扫描输出电路原理图免费下载-电子电路图,电子技术资料

点击图片查看原图

图片信息

  • 格式: JPG
  • 尺寸: 823x531
  • 大小: 约1.2MB

版权声明

相关标签

自然风光 高清壁纸 4K画质

分享图片

相关推荐

基于当前图片的相似推荐

康佳"t"系列彩电电源原理图

康佳"c"系列大屏幕彩电电路原理图解

准备自制一台fc兼容机,先写一下其中打算改进的几个电路细节

康佳p21se072电视机电路图

康佳kpsl070c202彩电电源电路原理详解

山特c2k不间断电源四pfc升压电路

康佳t2530d1彩色电视机电路原理图免费下载-电子电路图,电子技术资料

康佳kip200118-01电源 高压二合一板开关电源电路1 (pfc电路和副电源)

三相三电平pfc电路的工作原理

随机推荐

发现更多精彩图片

姜文的老婆周韵,果然美得很高级

tnt时代少年团 #贺峻霖 #q版 #稿件展示

《阴阳师》双面式神:云外镜详解

星聚会酒吧式ktv(无锡t12店)

阳光男孩 #男生写真 我们家帅气小哥哥,16岁啦 - 抖音

权禄鹿鞭牡蛎片30片瓶男用片剂可搭滋补营养保健膳食营养补充剂非助勃

德令哈机场:两个三年 放飞柴达木

海印股份"猪瘟神药"闹剧落幕

女花旦脸谱简笔画 女花旦脸谱简笔画教程步骤

男女之间有纯洁的友情吗?为何他们有了一夜情之后会变成陌生人?