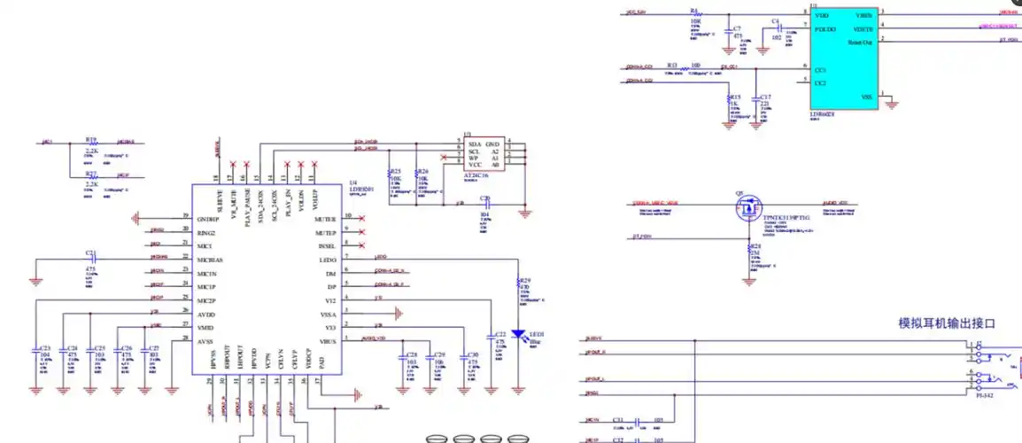
声卡芯片无声音帮忙分析下

高清图片下载 免费 安全无风险
声卡芯片无声音帮忙分析下

声卡芯片无声音帮忙分析下

点击图片查看原图

图片信息

  • 格式: JPG
  • 尺寸: 1084x726
  • 大小: 约1.2MB

版权声明

相关标签

自然风光 高清壁纸 4K画质

分享图片

相关推荐

基于当前图片的相似推荐

交作业了*安卓数据线接口pcm2704外置usb声卡*

v8-ii2代手机电脑通用直播声卡抖音映客快手火山小视频双手机直播

单芯片dp108usb声卡/音频解决方案完全替代cm108/cm108ah

继续跟着韦老师的步伐,研究声卡wm8976g芯片

ldr6028直播声卡充电加音频的福音

创新sb0090声卡,镀金接口的,如何接5.1音箱?

几款经典简单的声卡话筒功放电路分析

使用pcm2702解码芯片的usb声卡电路图

我做的带数字输入输出的usb声卡(使用pcm2902)

随机推荐

发现更多精彩图片

十年吉他谱陈奕迅十年g调六线谱

纪实小品演员孙涛结婚27年恩爱如初直言妻子是自己最大骄傲

最经典和持久的穿搭,永不过时!穿好黑白灰就很时髦了

玄鸟是凤凰始祖 ,孔雀为凤,雉鸡为凰.

跑车 690_1380 竖版 竖屏

欧姆龙电子血压计上臂式1个装

长方形礼品盒礼品包装盒礼物盒子商务礼盒纸盒子生日礼物盒收纳.

北面(the north face)女四季款长裤a9tq 绿色h8e 6(155/60a)

葡萄 美国进口无籽黑加仑提子葡萄 进口纯蜜黑提 一斤 (水果)

图片大全 表情包 考前复习表情包图片6/9 一键举报图片简介: 大家期末

淋病的症状是什么样(男性淋病的症状和图片)插图