泰安房屋契税】 泰安契税2021年9月1日新政策

高清图片下载 免费 安全无风险
泰安房屋契税】 泰安契税2021年9月1日新政策

泰安房屋契税】 泰安契税2021年9月1日新政策

点击图片查看原图

图片信息

  • 格式: JPG
  • 尺寸: 750x749
  • 大小: 约1.2MB

版权声明

相关标签

自然风光 高清壁纸 4K画质

分享图片

相关推荐

基于当前图片的相似推荐

新房与二手房各环节所需资金41566新房与二手交易费用详解前两年

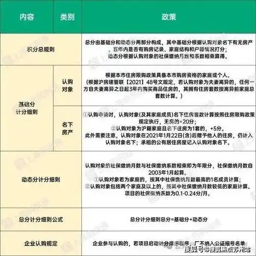
*注:1,认购对象在2021年1月22日(含)后赠与他人的房产,仍计入认购对象

新房与二手房各环节所需资金41566新房与二手交易费用详解前两年

买房契税的征收标准是多少

海天名筑-上海浦东(海天名筑)2024年海天名筑最新房价-小区环境-户型

无锡税率出炉夫妻过户子女继承房产免征9月1日起新契税法施行

*注:1,认购对象在2021年1月22日(含)后赠与他人的房产,仍计入认购对象

房产契税如何征收?政策是什么?

买家庭二套房契税最少省一半

契税法来了税率维持不变

随机推荐

发现更多精彩图片

中华人民共和国国徽.来源:中国网

感叹号是什么意思 只发一个感叹号什么意思 - 汽车时代网

医护人员儿童画怎么画 医护人员简笔画图片

我心目中的新农村人居环境我眼中的家乡变化主题绘画获奖作品展播一

保安正常离职拿不到保安证,保安公司扣押保安证到底合不合理

鸽子粪便不成形一直为解决好就这几天气温下降出现以下粪便有图

冰雪之约北京冬奥主题手抄报一等奖

火烧云,这么美的风景怎么能少了你#治愈系风景 #图文伙伴计划 - 抖音