草坪上可爱的萌萌小蜗牛

高清图片下载 免费 安全无风险
草坪上可爱的萌萌小蜗牛

草坪上可爱的萌萌小蜗牛

点击图片查看原图

图片信息

  • 格式: JPG
  • 尺寸: 1600x1062
  • 大小: 约1.2MB

版权声明

相关标签

自然风光 高清壁纸 4K画质

分享图片

相关推荐

基于当前图片的相似推荐

也许她是想停下来,趴在草地上看看蜗牛

清晨草地蜗牛摄影 #采集大赛

露水的草地上迅速蜗牛的张有趣的.传统二十四节气24节气惊蛰图片

蜗牛的慢动作,在绿色草地上慢动作庭园蜗牛

描述: 草中的蜗牛-动物高清壁纸 当前壁纸尺寸: 1200 x 900

美丽的蜗牛在绿色草地上关闭

国美大势已去?国内电商排名竟已掉出前十

蜗牛在绿色的草地上爬行

随机推荐

发现更多精彩图片

动漫天使壁纸2560x1600分辨率查看

(原创)#生命之母灵公主 #简笔画 #q版萌萌人物

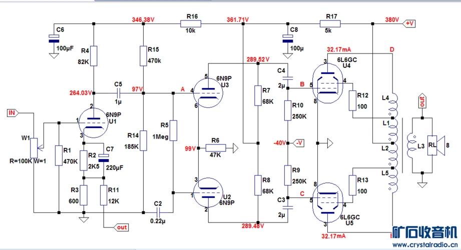
求一个大家实做过的用6n9p推6p3p推挽电路 - 〓电子管技术区〓 - 矿石

湖南御煌门窗断桥铝隔音铝合金窗户窗纱一体推拉窗玻璃封阳台定制

丑娘张少华自称年轻时是校花看到她当年的照片被惊艳到了

c4d临摹小场景建模篇

津城美都幼儿园大班毕业典礼

在此次培训活动开班式上,县纪委副书记,培训班级临时党支部书记王明新