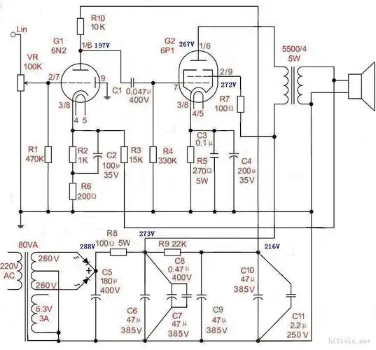
第一次胆机制作,6p14单端!

高清图片下载 免费 安全无风险
第一次胆机制作,6p14单端!

第一次胆机制作,6p14单端!

点击图片查看原图

图片信息

  • 格式: JPG
  • 尺寸: 950x1280
  • 大小: 约1.2MB

版权声明

相关标签

自然风光 高清壁纸 4K画质

分享图片

相关推荐

基于当前图片的相似推荐

胆机制作新手求教6p14单端电路

新手想做6p14单端求问题解答

无聊做个巴掌大点的6p14单端玩玩

日本mj杂志的6p14小单端制作完成

6p14并联在单端甲类胆机的详细资料说明

大美人声6p14蓝牙电子管功放套件甲类单端发烧胆机成品新港胆艺

求个单个6n11推6p14的电路图

6p14(el84)单端电路选集.

随机推荐

发现更多精彩图片

网红高颜值手工樱花棒棒糖少女随身零食创意生日糖果

给daying的生日卡片壁纸,永远十八岁

遭屠杀,其中半数以上遭砍头的惨案,当局认为作恶者属于墨西哥贩毒集团

机柜在数据中心机房有哪用途

别小瞧大雁,这是一种管理智慧!-『珠宝栋察室』

鱼缸上滤溢流和滴流哪个好 鱼缸的上部过滤系统还是多层溢流结合滴流

登飞来峰 写美篇 今天,我来为大家解读七年级下册的古诗《登飞来峰》

金沙街道土地利用总体规划图