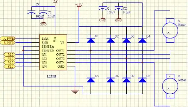
电机驱动板)l298n电机驱动版主要由两个核心组件构成:l298n 驱动芯片

高清图片下载 免费 安全无风险
电机驱动板)l298n电机驱动版主要由两个核心组件构成:l298n 驱动芯片

电机驱动板)l298n电机驱动版主要由两个核心组件构成:l298n 驱动芯片

点击图片查看原图

图片信息

  • 格式: JPG
  • 尺寸: 750x500
  • 大小: 约1.2MB

版权声明

相关标签

自然风光 高清壁纸 4K画质

分享图片

相关推荐

基于当前图片的相似推荐

想问下l298芯片驱动步进电机的原理和电路图!

关于智能小车的l298n驱动电路

8个 红色发光二极管 5个 稳压芯片7805 一片 l298n

用单片机驱动电机为什么只有在断电的一瞬间才会动一下?我用了l298n

电机驱动芯片l298n介绍

随机推荐

发现更多精彩图片

原创003甲板开始收尾8万吨的福建舰后面还跟着第456艘巨舰

秋冬羊毛呢小檐绅士礼帽男英伦复古爵士帽休闲百搭男士软定型毡帽

晴雅集博雅个人向邓伦痴情冢

你不知道的林正英,解密僵尸道长档案和背后的故事

字母(lietuvi05ab09c09l09)和发音立陶宛是立陶宛的国家语言

绿巨人邪魅一笑,寡姐就知道自己要遭殃了

窗户,农村 828x1792 iphone 11/xr 壁纸,图片,背景,照片

361度运动t恤男2020夏季新款休闲宽松圆领男薄款短袖潮流552021122

p站相信各位漫画爱好者(绅士)都有所了解吧,但很多小伙伴因为没用"

【临湖忆童幼儿园】——小小班《亲子水果拼盘大赛》投票开始啦