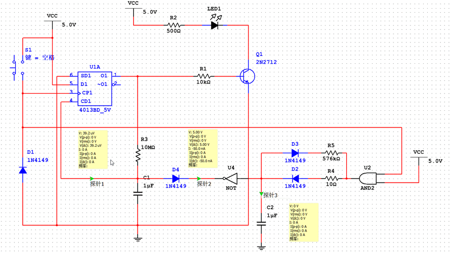
一种基于阻类存储器的d触发器电路及寄存器

高清图片下载 免费 安全无风险
一种基于阻类存储器的d触发器电路及寄存器

一种基于阻类存储器的d触发器电路及寄存器

点击图片查看原图

图片信息

  • 格式: JPG
  • 尺寸: 1000x464
  • 大小: 约1.2MB

版权声明

相关标签

自然风光 高清壁纸 4K画质

分享图片

相关推荐

基于当前图片的相似推荐

复位置数d触发器电路图:利用与非门有 0 出 1 的特性,插入 s 和 r,将

d触发器逻辑电路及符号

关于d触发器制作二分频电路的问题 - 24小时必答区

d触发器是干什么的d触发器有什么用

灵敏放大型d触发器的制作方法

时钟控制的触发器钟控jk钟控t触发器d触发器d触发器原理d触发器电路图

一种低功耗灵敏放大器型d触发器制造技术

基于d触发器的触摸开关电路

如何用两个d类触发器组成一个四分频电路?

随机推荐

发现更多精彩图片

雅宝福铂金套链pt950项链吊坠套装白金小花坠子o字链送爱人 配国检

动漫风少女头像94 探索动漫中的少女心,每一个头像都藏着一个梦幻的

defeated sanity新专辑最新信息

五月天 《温柔》简谱

小书童继续为你们一一介绍!有着怎样的选举流程呢?

组图库里一家五口幸福合照库嫂身穿白裙似少女

纳天为书韩美林天书艺术故宫展在故宫博物院开幕

幼儿园大班毕业诗朗诵放心去飞

【手绘】660分钟画出初音未来!祝miku十三周年生日快乐!