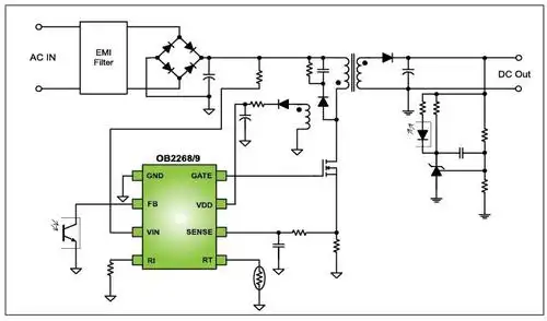
ob6563 ob2203 tsm103w 电源pfc

高清图片下载 免费 安全无风险
ob6563 ob2203 tsm103w 电源pfc

ob6563 ob2203 tsm103w 电源pfc

点击图片查看原图

图片信息

  • 格式: JPG
  • 尺寸: 1270x501
  • 大小: 约1.2MB

版权声明

相关标签

自然风光 高清壁纸 4K画质

分享图片

相关推荐

基于当前图片的相似推荐

电瓶车的电瓶充满了电,充电器不拔掉电瓶会反充耗电吗?

ob2202参数datasheetpdf下载

开关电源 我的分析 指正错误?

ob2222芯片输出dc5v的开关电源详细电路图免费下载

根据电路图写出电源电路分析过程

【清华电路原理第1版课件】第7章 二阶电路

ob2202cpa_(ob(昂宝))ob2202cpa中文资料_价格_pdf手册-立创电子商城

液晶电视易损集成电路

12v到220v蓄电池(组)均适用的充电器电路图

求一自制随身充电路图

ob2268/ob2269 - 产品展示

随机推荐

发现更多精彩图片

卷倪安东"一夜情"丑闻 女神陈妍希喊告

我们来说说关于结婚的干货知识 研究领域:新娘婚纱,新郎礼服,伴郎伴娘

椰盟狗狗寻主##萨摩耶摆地摊##狗狗救助转发真的有用

请问电影《撕裂人》中男女主角喜欢的那首歌曲叫什么?

简单的书包简笔画,快来艾特吧!

汽车悬挂前后桥调整偏心螺栓 六角头偏心螺栓汽车配件20

玻璃的种类有哪些_齐家网

虞啸卿与孟烦了:生活与舞台的交错

秃鹰,成年,飞行,塞内加尔,非洲老鹰,手训练,猎鹰,迪拜,阿联酋,亚洲