ke4067s diy电子积木 8002b功放 喇叭模块 | 科易互动机器人

高清图片下载 免费 安全无风险
ke4067s diy电子积木 8002b功放 喇叭模块 | 科易互动机器人

ke4067s diy电子积木 8002b功放 喇叭模块 | 科易互动机器人

点击图片查看原图

图片信息

  • 格式: JPG
  • 尺寸: 696x346
  • 大小: 约1.2MB

版权声明

相关标签

自然风光 高清壁纸 4K画质

分享图片

相关推荐

基于当前图片的相似推荐

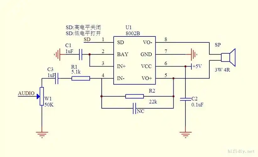
8002b 是一款3w,单声道ab类音频功率放大芯 片

mix8002单通道ab类音频功率放大器的中文数据手册免费下载-电子电路图

8002b功放应用电路图和引脚的作用分析

8002b功放问题请教有请各位牛人

制作,从功放8002a开始

功放芯片 8002d的应用领域:小尺寸(sop-8)封装形式热敏关断保护电路

超大功率功放机电路图

超大功率功放机电路图

随机推荐

发现更多精彩图片

爆笑吐槽佟丽娅的新狗血剧《爱的厘米》,主角的家人没有一个正常

原创王俊凯初吻给了文淇王源给了欧阳娜娜看到千玺的网友不淡定了

日本男星贺来贤人迎来28岁生日

《阿甘正传》的观后感.docx

日常的胎压检测其实是一件非常简单的事情,如果是有胎压监测的汽车

在邯郸市涉县中皇山上,藏着一个华夏祖庙「娲皇宫」 这里不仅是女娲

请同城跑腿送15万珠宝,没多久接到电话气坏了,寄件方:想省点事

出租 延禧攻略秦岚富察皇后同款刺绣古装清朝宫廷常服嫔妃款头饰

kellykessa 凯莉凯莎美甲金箔纸银箔纸碎纸饰品2020年云母贝壳片