9v和12v降压到5v的芯片选型方案详细说明

高清图片下载 免费 安全无风险
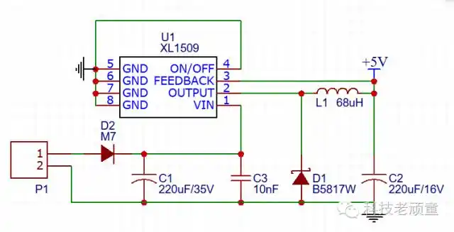
9v和12v降压到5v的芯片选型方案详细说明

9v和12v降压到5v的芯片选型方案详细说明

点击图片查看原图

图片信息

  • 格式: JPG
  • 尺寸: 565x321
  • 大小: 约1.2MB

版权声明

相关标签

自然风光 高清壁纸 4K画质

分享图片

相关推荐

基于当前图片的相似推荐

有朋友知道这个xl150912v9v电池供电电路如何分析吗

xl1509设计小功率dcdc降压模块altium设计硬件原理图 pcb文件- 电路图

xl1509-3.3e1路由器电源芯片

xl1509-5.0e1广告机稳压芯片

tm1620,mcp6002和数码管都是5v供电,所以我们选择使用xl1509-5

sheet_1原理图设计图xl1509降压模块,可根据芯片来选择5v还是12v降压

sl1509hv兼容xl1509恒压输出5v8a电流

xl150912e1150千赫固定频率脉宽调制直流直流转换器降压

电容降压的5v直流稳压电源

5v电源,5v继电器,三极管,光敏电阻,滑变做个光控开关控制继电器工作的

随机推荐

发现更多精彩图片

张予曦体态##乘风2024

杨颖穿五分裤走机场,还搭了双长靴,身材五五分很真实了!

柳云龙携新谍战剧来袭,精彩剧情堪比《风筝》,颇具爆款潜质_生死_观众

新金珠宝黄金手镯足金999光面推拉可调节金镯子女款母亲节520礼物1042

【张晋】【杀破狼2】【典狱长】【自截@顾名思_shhhh】超帅气的我们的

舞蹈老师个人简历模板

自来水阀门图标,图纸自来水阀门图标_大山谷图库

东罗马帝国皇帝狄奥多西二世

感觉买到了红软利群假烟呢一点劲都没有味道极淡

糖葫芦这样画超简单 #简笔画 #糖葫芦