外国硬币30个国家或地区(大图展示)

高清图片下载 免费 安全无风险
外国硬币30个国家或地区(大图展示)

外国硬币30个国家或地区(大图展示)

点击图片查看原图

图片信息

  • 格式: JPG
  • 尺寸: 800x732
  • 大小: 约1.2MB

版权声明

相关标签

自然风光 高清壁纸 4K画质

分享图片

相关推荐

基于当前图片的相似推荐

各国上世纪流通硬币共计14枚

世界钱币 巴西硬币#硬币收藏 - 抖音

各国硬币多余交流年份不错一起包邮感兴趣的话点"我想要"和我私聊吧

世界各国硬币10枚保真

各国硬币多余交流年份不错一起包邮感兴趣的话点"我想要"和我私聊吧

24个世界各国硬币设计矢量素材,素材格式:ai,素材关键词:金币,硬币

钱币天堂·交易区详情·各国硬币54枚

特价包邮30国30枚地区不同外国硬币世界各国钱币真币外币收藏货币

48枚各国硬币.常去外国的朋友省的兑换了

世界货币 世界硬币 综合 wgzb2825 外国硬币30个国家/地区硬币30枚

随机推荐

发现更多精彩图片

景甜健身照再次爆红,坐在地上的那一刻,显得有点掉价

原创41岁蔡依林容颜惊艳身材火辣女神真是越来越时尚迷人

广东深圳市福田区2022届中考一模数学试卷及答案pdf

杨幂担任北电考试老师,学生夸她脸小腿超细,小动作暴露了细节|袁姗姗

苏东坡故里,四川眉山旅行图集

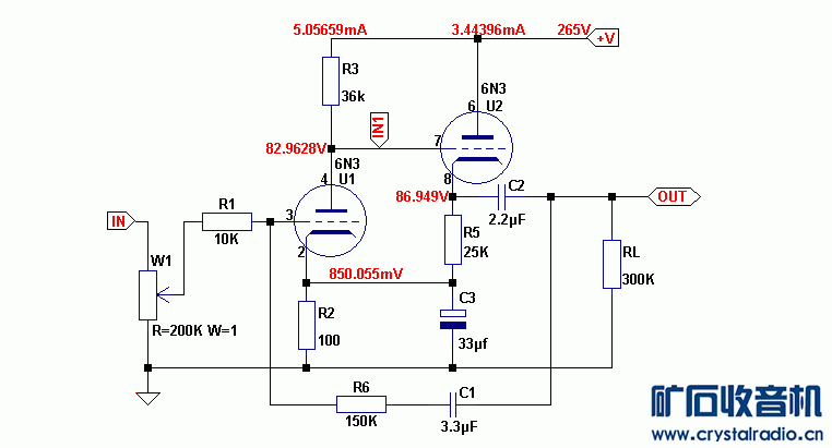
请教6n3前级怎样加负反馈 - 第2页 - 〓电子管技术区〓 - 矿石收音机

爱乒才会赢融冠业主乒乓球联赛圆满落幕暨乒乓球俱乐部成立

兰蔻黑金臻宠面霜中样15ml

tango# tango无厘头一日一画>: "号脉"

"(盘点那些jojo搞笑经典梗)

手绘日式和风狐狸面具半脸 古风汉服化妆舞会cos动漫猫脸狐妖面罩

210062 firewolf108火狼红绿四变点瞄准镜_义乌市火狼光学仪器有限