缘月水星星王阳台月季月季花花卉花苗大花多季花卉

高清图片下载 免费 安全无风险
缘月水星星王阳台月季月季花花卉花苗大花多季花卉

缘月水星星王阳台月季月季花花卉花苗大花多季花卉

点击图片查看原图

图片信息

  • 格式: JPG
  • 尺寸: 800x800
  • 大小: 约1.2MB

版权声明

相关标签

自然风光 高清壁纸 4K画质

分享图片

相关推荐

基于当前图片的相似推荐

荷兰星星系列——嬉皮士星星_月季资讯_月季资讯_月季帮-中国月季网

荷兰星星系列——嬉皮士星星_月季资讯_月季资讯_月季帮-中国月季网

荷兰星星系列——嬉皮士星星_月季资讯_月季资讯_月季帮-中国月季网

仙仙的天荷繁星月季

星星点点的月季花(首发)

日本月季花苗 惑星星斗繁星 丰花月季苗好 品种齐全 批发 .

精致的小星星——阳台系列月季花星空阳台

四季晶华花卉园艺的优惠券大全—日本月季 繁星 天荷月季 微型多季

随机推荐

发现更多精彩图片

黑暗女生头像高冷孤独丧系真人女生00后头像

国家肖像艺术博物馆十六

vancleef&arpels 梵克雅宝logo

小肠- 解剖生理学网络课程

实拍小改全新宝马m340i高配led大灯并不比激光大灯差

2021年春节过年表情包大全,新年好,年年有鱼!

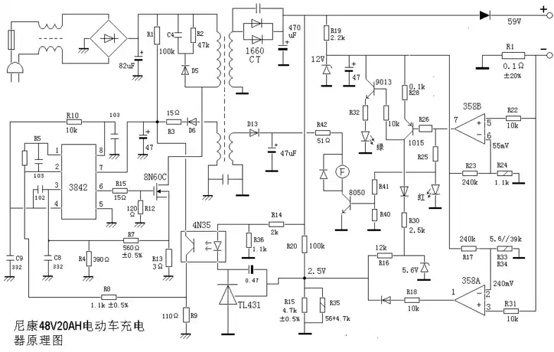
电瓶车充电器工作原理

福特烈马上市 硬派越野suv市场好戏开场