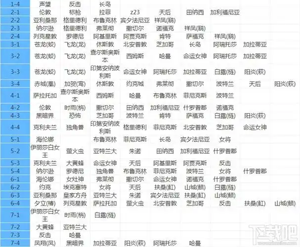
碧蓝航线最新捞船表2021超详细捞船表推荐

高清图片下载 免费 安全无风险
碧蓝航线最新捞船表2021超详细捞船表推荐

碧蓝航线最新捞船表2021超详细捞船表推荐

点击图片查看原图

图片信息

  • 格式: JPG
  • 尺寸: 606x831
  • 大小: 约1.2MB

版权声明

相关标签

自然风光 高清壁纸 4K画质

分享图片

相关推荐

基于当前图片的相似推荐

碧蓝航线捞船图表一览加入13图

碧蓝航线精简版捞船表

碧蓝航线打捞表_碧蓝航线建造时间表

舰娘都去哪打捞2018碧蓝航线捞船汇总

【碧蓝航线】综合打捞榜(娱乐向)

碧蓝航线全装备打捞点在哪 碧蓝航线全装备打捞表分享

中,通过刷关卡可以打捞出很多的舰娘小编为大家整理了碧蓝航线捞船表

碧蓝航线舰船打捞表大全 舰娘掉落汇总[多图]

碧蓝航线最新船舰打捞位置大全 所有最新捞船点掉落汇总

随机推荐

发现更多精彩图片

十二星座-可爱q版手绘

2500常用汉字数小篆体docx43页

情侣壁纸来啦,可以改照片和文字#情侣姓氏背景图 #情侣姓氏壁 - 抖音

南京牛首山风景区40亿打造的宫殿怎能不来

他将两支密度计a,b分别放入甲

2019年印花税纳税申报表docx2页

【图】十二生肖波色对照表大全 带你了解十二生肖的两大价值

主持春妮!爱穿丝袜挑高跟,但魅力并非靠颜值!_才华_北京_节目