直流稳压电源设计问题,请高手回答

高清图片下载 免费 安全无风险
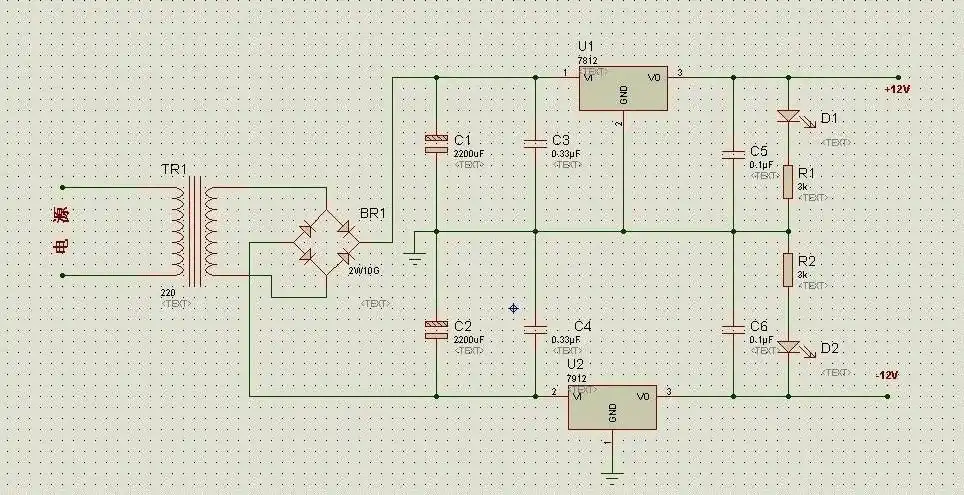
直流稳压电源设计问题,请高手回答

直流稳压电源设计问题,请高手回答

点击图片查看原图

图片信息

  • 格式: JPG
  • 尺寸: 1091x609
  • 大小: 约1.2MB

版权声明

相关标签

自然风光 高清壁纸 4K画质

分享图片

相关推荐

基于当前图片的相似推荐

输出电压3~12v可调式直流稳压电源的设计电路图?

关于输出正负十二符直流稳压电源的问题 谁帮一下我啊

直流稳压电源的构成

12v稳压电源设计实验报告

设计一个输出±12v的直流稳压电路图

12v直流稳压电源电路

lm7812 lm7805 12v, 5v直流稳压电源电路原理图

可调直流稳压电源 十二-电源电路-维库电子市场网

wyj-6a直流稳压电源电路图

随机推荐

发现更多精彩图片

伤心难过的时候学会了喝酒

沙雕情侣头像一对够沙雕你就上

罗云熙袁帅半是蜜糖半是伤

今日分享~《viva la vida》钢琴正谱!#vival - 抖音

正义联盟:超级英雄_正义联盟:超级英雄官网_正义联盟:超级英雄资讯_攻

纯白异瞳鸳鸯眼纯白矮脚猫曼基康短腿猫

东莞往事万人电子厂青春靓丽的流水线女孩成了一辈子的遗憾

先烈东小学三年3班英语作业作品展—lets make a mind map of