一体机工控机小主板zo-4210ut-6c1l集成i5 42 10u

高清图片下载 免费 安全无风险
一体机工控机小主板zo-4210ut-6c1l集成i5 42 10u

一体机工控机小主板zo-4210ut-6c1l集成i5 42 10u

点击图片查看原图

图片信息

  • 格式: JPG
  • 尺寸: 1440x1920
  • 大小: 约1.2MB

版权声明

相关标签

自然风光 高清壁纸 4K画质

分享图片

相关推荐

基于当前图片的相似推荐

三星标准14寸笔记本 i5 4210u 4g运行内存 820 - 抖音

英特尔工控机 i5-4210u 8g1600

戴尔笔记本电脑 公司资产 配置i5 4210u

工控工业一体机小主板集成i5 4210u itx17x17

戴尔:型号14s 处理器: 英特尔酷睿i5-4210 内存:4g 硬盘容量:500g

thinkpad笔记本电脑 型号e450c 经典小黑本处理器:i5-4210u内存

华硕/asus w418ld4210 14英寸 i5-4210u 4g 500g 2g独显 商务本

【外贸批发笔记本】i5-4210m/4g/2g独显/win8/14寸电脑

dell inspiron 15-3542 i5 4210u 4gb 500gb hdd 15" fhd mon

laptop acer aspire v3-572g-64w2 cu procesor intel i5-4210u

随机推荐

发现更多精彩图片

黑帽墨镜大胡子男人味头像

新《水浒》收官 扈三娘刘筱筱影视歌全面发展

刘诗诗西装造型拍摄花絮

虎年宝宝91出生报喜文案朋友圈九宫格素材.

内娱天天营销的"绝世美人",在剧里露馅得直辣眼

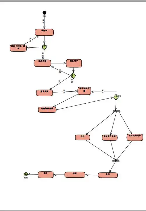
状态【ready】,则此节点称之为进入节点(entry point) 上图是用ea画的

小米生态链米家baicycle小白s1折叠电动自行车12寸便携代步锂电池

2pcs 1x2x3 inch hardened steel blocks 23 holes parallel clam

新品 4件包邮 酒糟鳗鱼500g 红糟鱼 福建福州特色小吃 冷冻发顺丰

山东烟台王林青苹果新鲜10斤水果脆甜现货应季精选大果 5斤 80mm(含)