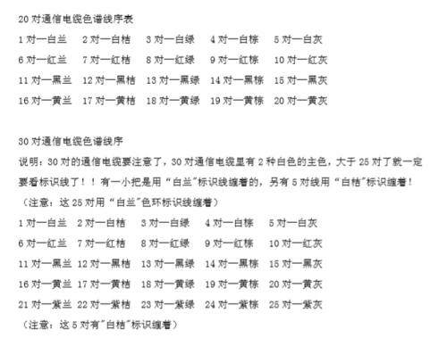
光缆型号是如何命名的?光纤光缆的色谱又是怎样?

高清图片下载 免费 安全无风险
光缆型号是如何命名的?光纤光缆的色谱又是怎样?

光缆型号是如何命名的?光纤光缆的色谱又是怎样?

点击图片查看原图

图片信息

  • 格式: JPG
  • 尺寸: 600x337
  • 大小: 约1.2MB

版权声明

相关标签

自然风光 高清壁纸 4K画质

分享图片

相关推荐

基于当前图片的相似推荐

对绞式全塑市话电缆有普通色谱(线对色标)分别为: 蓝/白;红/白;两 ..

50对,100对电话电缆线序_色谱线序_线对.doc

(共1页,当前第1页) 你可能喜欢 芯光缆色谱图 芯光缆色谱 光纤电缆

欧姆龙触摸屏通信电缆接线图

通讯电缆色谱排序图

大对数线缆打线顺序

奇怪的大对数电缆不是按照色谱生产的怎么区分线序

光缆的标准色谱是什么

大对数通信电缆zrc-hyap22 - 知乎

聚烯烃绝缘聚烯烃护套市内通信电缆第1部分:总则

通信电缆色谱线序10对20对30对50对100对200对等

随机推荐

发现更多精彩图片

今日份抖音潮图壁纸

粉色月季花拍摄机型:vivo y35a 拍摄地点:山西侯马北

1719世纪欧洲宫廷油画02652296x2936px72

做一个森系女孩.#女生头像 #优质头像 #二次元头像 #动漫 - 抖音

星空背景素材12背景星空

杨丽铮隶书书法作品《不忘初心》不忘初心 方得始终

喜欢的音乐就要收藏08#巨鹿theone钢琴教室 #钢琴谱分 - 抖音

路易威登上海浦东旗舰店

现代简约款式一体陶瓷洗手盆洗脸白色釉盆子挂式卫生间洁具

漩涡鸣人手绘内附教程

杭州市城市轨道交通规划示意图_杭州市"十二五"公路水路交通运输发展

情侣们一起亲吻素描手