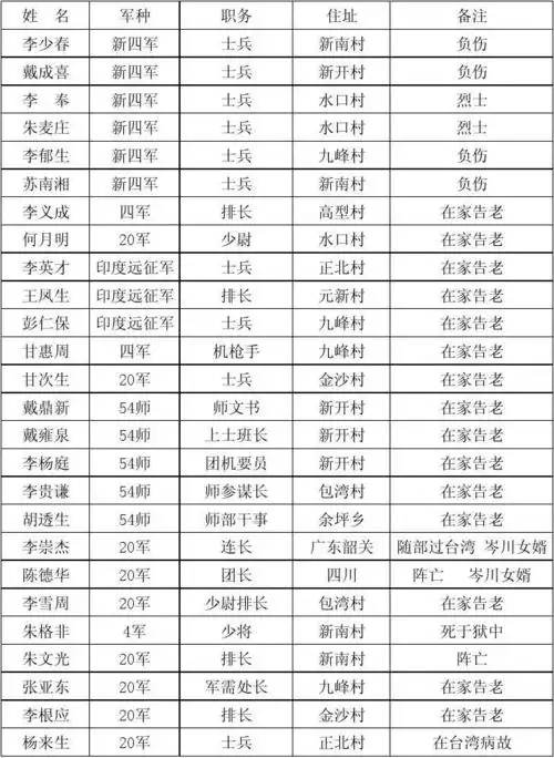
让我们一起帮这80位烈士寻亲让他们魂归故里

高清图片下载 免费 安全无风险
让我们一起帮这80位烈士寻亲让他们魂归故里

让我们一起帮这80位烈士寻亲让他们魂归故里

点击图片查看原图

图片信息

  • 格式: JPG
  • 尺寸: 539x517
  • 大小: 约1.2MB

版权声明

相关标签

自然风光 高清壁纸 4K画质

分享图片

相关推荐

基于当前图片的相似推荐

抗美援朝各省牺牲的烈士人数和牺牲的战斗英雄一览表

建党100周年缅怀单家英烈在抗日战争和解放战争中河南

英烈人物表第二次国内革命战争时期1256人三

30名四川凉山森林火灾牺牲人员名单公布 61 缅怀英烈 61 不忘烈士

英烈人物表第二次国内革命战争时期1256人六

民政部公布第一批300名著名抗日英烈和英雄群体名录

湖北3地入选抗战纪念遗址 抗日英烈名录公布(图)

安阳西部乡镇烈士名单,请记住这些曾经为祖国英勇献身的英烈们_腾讯

山河无恙英雄不朽附部分砀山籍烈士名单

10年对越自卫反击战中牺牲的全国各省籍军人名录

随机推荐

发现更多精彩图片

德酷老酸奶风味奶片糖果奶糖酸奶糖罐装原味压片糖儿童休闲小零食

阴森恐怖的冬季森林异常可怕的恐怖倒下的大树在茂密的森林中的大门

【精灵耳女孩】|插画|创作习作|mooner月 - 原创作品 - 站酷 (zcool)

无法用言语表达,只能用表情包代替,尔康好憋屈 - 抖音

天后陈淑桦罕见近照曝光 63岁难掩苍老 当红时改名退圈至今未婚 | 新

鞋绘涂鸦 |插画|新锐潮流插画|糯米糯米琳_原创作品-站酷zcool

翻开的旧照片一起走过的深圳街头转眼间又几年了

威海市区一处隐匿于林海的公园!守护着『海与火炬八街』