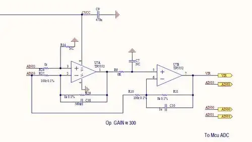
帮我看下这个运放那个电路放大多少倍 原理是什么 别的运放怎么看放大

高清图片下载 免费 安全无风险
帮我看下这个运放那个电路放大多少倍 原理是什么 别的运放怎么看放大

帮我看下这个运放那个电路放大多少倍 原理是什么 别的运放怎么看放大

点击图片查看原图

图片信息

  • 格式: JPG
  • 尺寸: 959x536
  • 大小: 约1.2MB

版权声明

相关标签

自然风光 高清壁纸 4K画质

分享图片

相关推荐

基于当前图片的相似推荐

电路图及分析运放的基本应用

您好这是之前用双电源±15v供电时的运放电路,可是现在只能用单电源

关于耳放(耳机放大器)的运放和您的健康以及听力损害

哪位大神能告诉我这是一个什么样的运放电路,应该怎么分析.

你必须得收下这份运放典型电路合集!

一个运放电路 请教他的工作原理和计算它的放大倍数方法

如图:两级运放的电路原理该如何计算呢?

随机推荐

发现更多精彩图片

能带来好运的微信头像图片女 好运招财

假疣和真疣的区别-顾花初级护师-爱问医生

单人复古婚纱照穿婚纱大概是每个女孩子的梦想吧就是那种恰巧的温柔和

霰粒肿攻略:非手术康复

十八罗汉是哪十八个

资本论3册马克思著毛读过并做重要批示资本主义经济形态之作全面剖析

汇锦然固定造口医用水胶体敷料贴水凝胶伤口防水透明人工皮痘儿贴

考眼力神图来也快来挑战

最高406分,360分以上专业14个!西南大学2024考研复试线分析

著名演员石凉:与丛珊离婚后再婚,前妻后妻的孩子都是宝_事业_儿子

3d抱枕贴图高清无缝中式现代北欧美式欧式枕头贴图来源wwwzhix5com