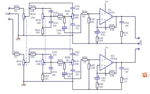
lm1876双电源供电音频功率放大电路.pdf

高清图片下载 免费 安全无风险
lm1876双电源供电音频功率放大电路.pdf

lm1876双电源供电音频功率放大电路.pdf

点击图片查看原图

图片信息

  • 格式: JPG
  • 尺寸: 800x1131
  • 大小: 约1.2MB

版权声明

相关标签

自然风光 高清壁纸 4K画质

分享图片

相关推荐

基于当前图片的相似推荐

功放双电源分别是220和12供电

tda2030双电源接法 电源怎么办电路图如下

您好,我在做一个双电源的时候遇到了些问题,想请教您:双18v的变压器

2009-10-12 请问各位高手 tda2030a功放块用单电源供电 可以吗?

tda2030双电源接法 电源怎么办电路图如下

先发一张lm1875的双电源的电路图吧

lm1875的双电源供电音频功率放大电路-电子管功放电路图-电子产品世界

哪位高手能告诉我,我的tda2030双电源功放电路对不对?

lm4781的双电源供电的音频功率放大电路

我做了一个双电源正负15v的tda1521的功放请问我怎么做电源,要个多少

随机推荐

发现更多精彩图片

当天穿的是一件白色打底衫,上面没有任何图案,所以那就是她的小肚子!

古力娜扎的短发搭配上蓬蓬裙,御姐范儿的同时不失可爱与优雅,加上修长

华晨宇称自己没有整容,并拒绝造谣者道歉!华晨宇今昔对比照曝光

西装顶配男孩_男生_丁禹兮_巅峰

没开玩笑,三菱概念车"gt-phev"进入量产阶段,上市后或成王炸!

绘画超话#绘画参考##绘画素材#cp互动推到动作参考

却.京剧猫沙潘热度(3804)评论(32)查看全文推荐打开新页▽triangle.

棋牌室麻将牌南风游戏博彩

2022缙云乡村旅游季##宜动宜静皆是奇遇