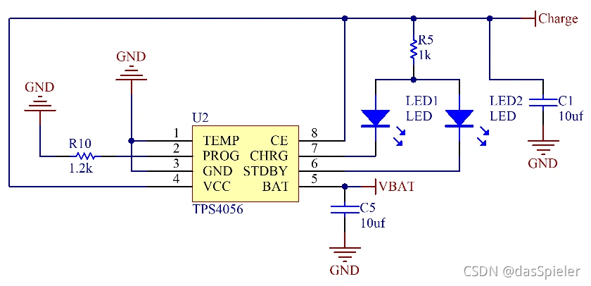
双tp4056电路图_文档下载

高清图片下载 免费 安全无风险
双tp4056电路图_文档下载

双tp4056电路图_文档下载

点击图片查看原图

图片信息

  • 格式: JPG
  • 尺寸: 893x297
  • 大小: 约1.2MB

版权声明

相关标签

自然风光 高清壁纸 4K画质

分享图片

相关推荐

基于当前图片的相似推荐

四/六旋翼迷你无人机设计制造(一)硬件设计制作_无人机设计与制作-csd

1a锂电池充电电路,4056充电芯片的电路组成与工作原理_哔哩哔哩_bilib

cl4056恒流恒压单节锂电池1000ma电压4.2v-深圳中深源科技有限公司

tp4056 5v锂电池充电电路原理图 - 电源论坛

axs4056丨1000ma单节锂离子电池线性充电管理芯片

实用电路原理与应用-tp4056充电芯片内部结构及工作原理

diy一个单片机 tc4056逻辑充电器 附程序 电路图 - 单片机diy制作

矽源特chipsourcetek-axs4056是电流1000ma单节锂电池线性充电管理芯

基于tp4056的锂电池充电模块电路分享 - 电源论坛

立创开源 单节锂电池充电板电路图(基于tp4056)

tp4056原理图 这种对不对? - 24小时必答区

用了个廉价1a的tp4056电路感觉不错 - 第2页 - 电池,充电器,综合diy -

随机推荐

发现更多精彩图片

刘昱晗投送怀抱夜燕白

《这该死的爱》插曲《run run》,rain(郑智薰)主演

春晚沈腾马丽变"老赖"诠释当下状态_小品_舞台_感触

梵高《向日葵》真迹实拍 - 知乎

田丹,一个在寒风中依然洒脱的歌手

【人大乔丹】美如画!野球帝孙鹏的教科书式投篮(三分钟纯享)

辽源市公路运输营运证9255

轻松几步教你画美丽的雪花,这个画法很简单一看就会 - 抖音

绘本《木偶奇遇记》――龙泉街道中心幼儿园寒假教师专业成长故事盒子

挖掘机各部件名称,老司机都不一定认得全!