通知怎么写范文简单的.doc

高清图片下载 免费 安全无风险
通知怎么写范文简单的.doc

通知怎么写范文简单的.doc

点击图片查看原图

图片信息

  • 格式: JPG
  • 尺寸: 792x1120
  • 大小: 约1.2MB

版权声明

相关标签

自然风光 高清壁纸 4K画质

分享图片

相关推荐

基于当前图片的相似推荐

通知格式及范文docx3页

公文写作模板电子版公司单位行政人事任命通知格式范文公文写作参考

关于志愿者招募的通知公文

通知 公告 公司通用通知模板

精品公文写作通知范文

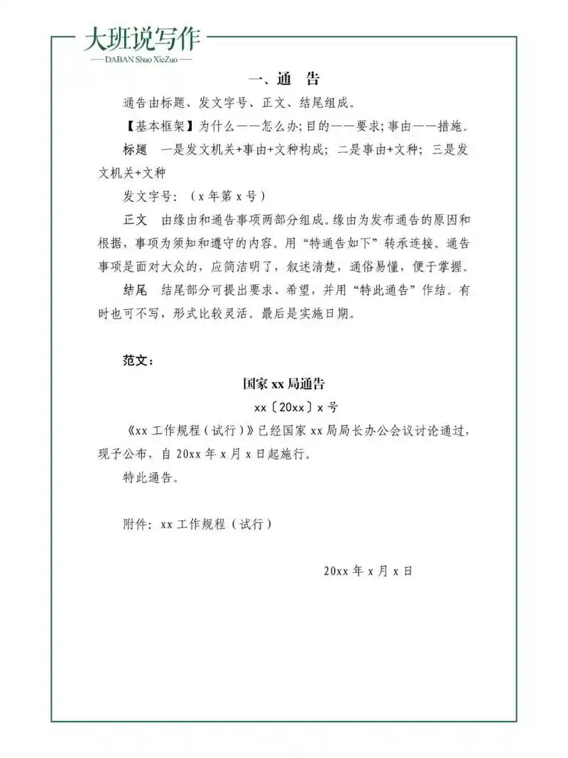
公文写作之通告是什么,怎么写,通告模板 通告是用于公布各有关方面

基层党务工作例文 — 成立党支部的通知

公文写作范文 - 百度文库

合同终止通知函_模板.doc 1页

随机推荐

发现更多精彩图片

北京首都机场候机厅

德云斗笑社第二季来啦进来看搞笑表情包

康奈官方旗舰店品牌女士凉鞋2021四季新款水钻百搭尖头单鞋女包头

商场vr设备儿童体感vr游戏装置

帅气的五黑土狗,右脚受伤严重走路都难,幸好主人没卖了它

宁和城际二期工程可行性研究报告及初步设计服务签合同了

《千与千寻》里有哪些细思极恐的情节?

更快更轻的中量级运动街车bmwf900r

显示年轮纹理背景的树干横截面图片