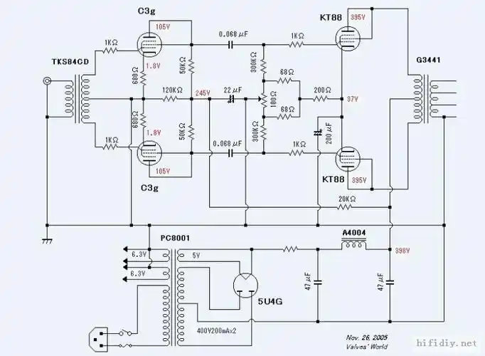
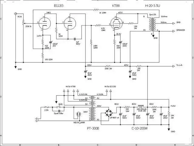
新手想做kt88推挽请dx们指导一下牛和管子的摆位问题

高清图片下载 免费 安全无风险
新手想做kt88推挽请dx们指导一下牛和管子的摆位问题

新手想做kt88推挽请dx们指导一下牛和管子的摆位问题

点击图片查看原图

图片信息

  • 格式: JPG
  • 尺寸: 1274x965
  • 大小: 约1.2MB

版权声明

相关标签

自然风光 高清壁纸 4K画质

分享图片

相关推荐

基于当前图片的相似推荐

难得奢侈一次,制作一台像样的kt88电子管单端功放

经典名机经典之作kt88电子管功率放大器

胆机制作kt88推挽线路

求一只张电子管kt88推挽机的功放电路

一支优秀的电子管kt88简介

新手请教kt88推挽电压问题,万分感谢

双单声道kt88电子管推挽胆机装机实验6

求kt88的单端功放电路图

大家帮我看看我这个kt88的工作点

著名国外胆机-kt88渥尔曼功放电路鉴析

求kt88并联推挽的电路图,麻烦j版和各位dx了

求kt88,el34a图纸 - 〓电子管技术区〓 - 矿石收音机论坛 - powered

随机推荐

发现更多精彩图片

任嘉伦锦衣之下##任嘉伦时尚芭莎明星电子刊##任嘉伦锦衣之下

人性,自由,真相的探索 《疯人院》是一部以精神疾病为题材的电视剧

奇妙,美丽的海螺世界

我还想她-原调还原版五线谱预览1

这鱼的嘴巴好长,叫什么啊?买点试试看,豆酱焖海鱼,家乡的味道

风动草 笛子谱,陶笛谱 简谱

不可思议小小鱼缸竟能变出这么多花样

2020四川跨年赵方婧现场演唱原创版芒种真好听