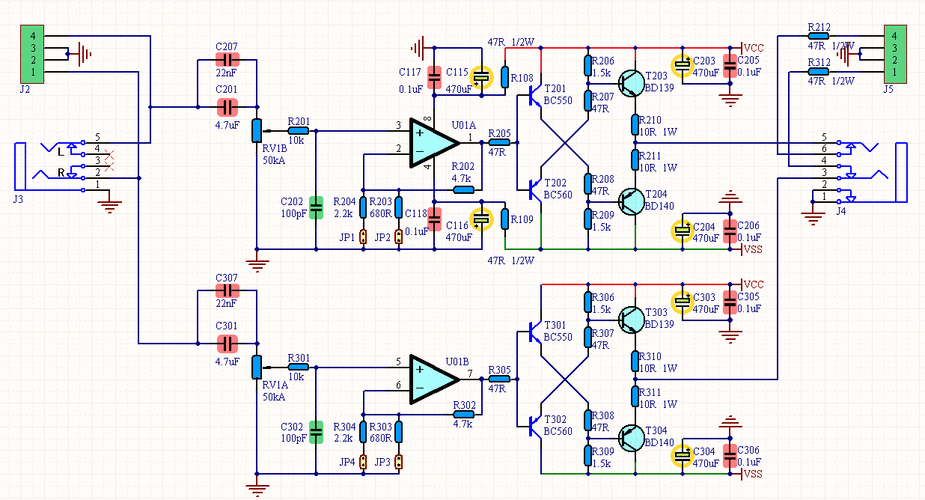
143个经典耳放电路

高清图片下载 免费 安全无风险
143个经典耳放电路

143个经典耳放电路

点击图片查看原图

图片信息

  • 格式: JPG
  • 尺寸: 962x608
  • 大小: 约1.2MB

版权声明

相关标签

自然风光 高清壁纸 4K画质

分享图片

相关推荐

基于当前图片的相似推荐

简单12v单电源5532耳放和一个话放及几个问题

[耳放耳机] 继tpa6120耳放之后,再战1969耳放

请教一下偶试做的耳放不能调音量!

便携式电瓶直流电源单电源套件diy耳放hifi放大器耳放

diy精品区 69 diy及技术讨论区 69 仿莱曼耳放(图片整理好) 电路

洞洞诱惑——简单给力的耳放 很多耳放功放都是用的同相放大电路,也

给个ne5532耳放的洞洞图

电子管e88cc组成的耳放电路图

随机推荐

发现更多精彩图片

【进击的巨人】为什么罗德 雷伊斯不自己变成始祖巨人呢? - 知乎

王鸥《明星大侦探》新造型,穿深灰色大衣气质,扎双丸子头减龄!

好看又好玩的小车|tomica 台湾特注 桃园市警察局三菱evo x警车

草莓苗种苗开始栽种!起垄育苗,规范科学繁育优质草莓生产苗!

歌曲简谱海底凤凰传奇版免费高清简谱原版流行弹唱网

北京保利2022秋拍丨清康熙 御制紫檀百衲面螭龙纹大供案赏析_网易订阅

苏台高速公路七都至桃源段建设有序推进

满背牡丹纹身_纹身图案手稿图片_顾天雄的纹身作品集

2019天门蒸菜节全新特大蒸笼开笼