攻克潍县后,聂凤智再一次真刀真枪发动攻城战,进行演示

高清图片下载 免费 安全无风险
攻克潍县后,聂凤智再一次真刀真枪发动攻城战,进行演示

攻克潍县后,聂凤智再一次真刀真枪发动攻城战,进行演示

点击图片查看原图

图片信息

  • 格式: JPG
  • 尺寸: 1000x517
  • 大小: 约1.2MB

版权声明

相关标签

自然风光 高清壁纸 4K画质

分享图片

相关推荐

基于当前图片的相似推荐

解放战争的胜利主要是宣传与情报工作做的好吗

国民党的统治基础发生了根本动摇,为解放战争在全国胜利奠定了巩固的

三大战役的胜利,奠定了人民解放战争在全国胜利的基础.

《第24课-人民解放战争胜利.ppt》

人民解放战争胜利 中华人民共和国成立

金成俊69伟大的朝鲜解放战争胜利万岁_春秋拍卖

人教版高中历史必修1第17课《解放战争》ppt

"恐怖分子"被全部歼灭后,反恐队员为胜利欢呼. 新华社发

蒋介石怎么看抗美援朝从未为志愿军胜利骄傲始终幻想反攻大陆

解放战争缴获5万门炮32万挺机枪,后来美军看着志愿军武器愣住了

第24课人民解放战争的胜利课件21张ppt

随机推荐

发现更多精彩图片

央视最强女主播上线,海霞穿气质西装,0失误念11分钟急稿上热搜

西安丽都国会高端夜总会排名

哈士奇图片 动物狗图片大全

税务制服冬装四粒扣正常服工装地税其它元器件

上海特产冰糕老式手工糕点江南冰凉糕零食特色休闲小吃传统点心

贵阳十大最有名的特产排行老干妈排第二

三界景德镇青花瓷茶壶家用泡茶壶带过滤网小号单壶陶瓷手抓壶瓷器水壶

竹林风景- 仰视长势茂密的竹子高清摄影图片素材

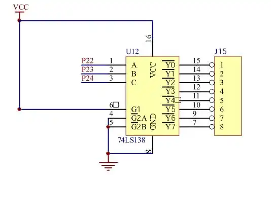
74hc138应用,讲得真的很清楚,很明白.

新上别墅长风东绿地半山国际385平精装别墅好位置带电梯满二

水稻生长过程『水稻生长期分几个阶段图解』