远舟难渡|《楚乔一念》宁远舟×楚乔|刘宇宁×赵丽颖|养条丽宇

高清图片下载 免费 安全无风险
远舟难渡|《楚乔一念》宁远舟×楚乔|刘宇宁×赵丽颖|养条丽宇

远舟难渡|《楚乔一念》宁远舟×楚乔|刘宇宁×赵丽颖|养条丽宇

点击图片查看原图

图片信息

  • 格式: JPG
  • 尺寸: 964x602
  • 大小: 约1.2MB

版权声明

相关标签

自然风光 高清壁纸 4K画质

分享图片

相关推荐

基于当前图片的相似推荐

刘宇宁透露赵丽颖曾推荐他演与凤行换成刘宇宁你还会看吗

赵丽颖一袭黑色吊带裙,谁注意刘宇宁下意识眼神?简直太绅士了

尤其是杨幂出演《狐妖小红娘》,赵丽颖出演《与凤行》实在令人惊喜,天

【刘宇宁×赵丽颖】我站在刚好可以看到你的角度注视着你;下一秒,你转

一定是我的装备有问题!赵丽颖跟刘宇宁学切肉,切菜切到手发抖

赵丽颖曾推荐刘宇宁演与凤行 期待两位好朋友下次梦幻联动

刘宇宁比赵丽颖小3岁,别人都叫姐,谁注意他咋称呼?哪来的自信

赵丽颖被刘宇宁逗的大笑,镜头怼脸上都不知道,近景下鼻子堪比整容

错过与凤行的赵丽颖与刘宇宁未来合作更可期

赵丽颖要求跟刘宇宁换菜刀,递刀方式成最大焦点,暴露她的素质_网友

原创赵丽颖曾推荐刘宇宁演与凤行网友幸好没演要不然又毁剧

原创梦幻联动赵丽颖曾推荐刘宇宁出演与凤行导演下场回应来啦

随机推荐

发现更多精彩图片

大腿内侧有红色的小包,最近长的,很痒.

小学生手工作业之彩色冰糖葫芦 没想到二年级还要做手工,到超市薅了几

浪琴表520甄选:分秒不待,陪你此刻说爱

熊猫"熊熊我啊,不戴墨镜都不敢出门"一 "最近黑眼圈又严重了 - 抖音

速写人物简单入门简笔画

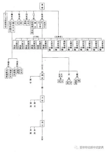
9. 隋代官制简表北周官制北魏,北齐官制两晋官制8.

一搭搭里简谱-倪洁演唱-肖志远/李先锋词曲1

中文字体的海报设计排版

儿童画飞机简笔画图片

金龙凯锐9座 上牌:2018年9月车 - 抖音

冬季雪后湖边美景高清摄影图片