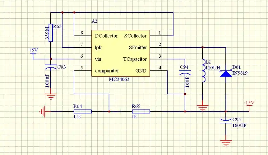
34063隔离电路求助

高清图片下载 免费 安全无风险
34063隔离电路求助

34063隔离电路求助

点击图片查看原图

图片信息

  • 格式: JPG
  • 尺寸: 1169x495
  • 大小: 约1.2MB

版权声明

相关标签

自然风光 高清壁纸 4K画质

分享图片

相关推荐

基于当前图片的相似推荐

mc34063芯片特点引脚以及封装原理图

mc34063引脚图与pdf中文资料下载含各种电路图解析共14页非常详细

请问各位,用34063做5v输出稳压,为什么输出不能稳5v,随输入电压变动而

电源芯片34063的中文资料,告诉你可以插几伏的电源!

mc34063芯片特点引脚以及封装原理图

mc34063a 参数 datasheet pdf下载

ch340芯片如下图所示:dtr连接reset(复位引脚),控制复位,rts连接boot0

电源芯片mc34063中文参考设计资料引脚以及封装原理图

按照下图设计的mc34063反转电路,但是输出只有-6v,达不到要求的-15v是

随机推荐

发现更多精彩图片

华晨宇yu各位火姐都几岁了

夕阳下中国辽宁沈阳青年大街和彩电塔建筑

人教版初一七年级下册地理思维导图

45×45×45#造景 #鱼缸造景 #溪流原生缸 #原生溪流缸 #原生缸

糕卡娜缪苏帕结婚了

央视#朱广权 在宜宾拍摄照片花絮. 马上就要中高考了,祝愿学 - 抖音

夏日唯美海洋美图电脑高清壁纸下载