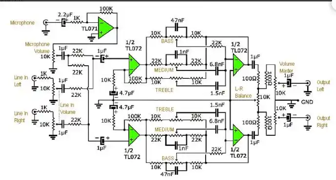
两款话筒信号和音频信号混合输入输出电路

高清图片下载 免费 安全无风险
两款话筒信号和音频信号混合输入输出电路

两款话筒信号和音频信号混合输入输出电路

点击图片查看原图

图片信息

  • 格式: JPG
  • 尺寸: 590x570
  • 大小: 约1.2MB

版权声明

相关标签

自然风光 高清壁纸 4K画质

分享图片

相关推荐

基于当前图片的相似推荐

音频混合器 _音频电路_电路图_114ic交易网

多路话筒输入放大器

混音器-其他音频电路图-电子产品世界

cn203734841u_一种八进两出混音器的控制电路失效

立体声控制组件列表集成电路tl072:2tl071:1电阻器全部 1/4w22k欧姆

混合耳机功放电路图

麦克风线平衡输入电路

随机推荐

发现更多精彩图片

邓超年轻时的五部巅峰之作(从混混变身大明星)(12)

张光北曾跟小鲜肉搭戏,对方只露脸一天就拿100万,拍戏都用替身

头发盘到头顶加保鲜膜,会让头顶处温度过高,所以会染出不均匀的效果哦

一根木头png素材透明免抠图片-动植人物

假面骑士特写魂假面骑士ghost

求助女60岁上眼睑肿物切除术后7天病理睑板腺癌求助下一步治疗方案

三年级语文必背古诗集合!幼儿园必背古诗系列, 和孩子一起多 - 抖音

价格对比:茶苯海明片(晕海宁) 50mg*12s 上海金山制药

忠诚戍边!西藏边防新兵首次踏雪巡逻|排长|高原_网易订阅

被指刻意模仿吴千语,还遭质疑没有事业_林峯_网友_和林

全部是分层内容,团徽,文字可以修改(团徽可以替换)画质检查举报作品