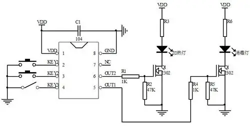
一种臭氧uv紫外线灯控制系统用自启闭过压保护电路技术方案

高清图片下载 免费 安全无风险
一种臭氧uv紫外线灯控制系统用自启闭过压保护电路技术方案

一种臭氧uv紫外线灯控制系统用自启闭过压保护电路技术方案

点击图片查看原图

图片信息

  • 格式: JPG
  • 尺寸: 1000x443
  • 大小: 约1.2MB

版权声明

相关标签

自然风光 高清壁纸 4K画质

分享图片

相关推荐

基于当前图片的相似推荐

uv灯基本电路详解[图]

一种智能紫外线消毒灯电路

3个开关控制1盏灯怎么连接线路36种常见照明控制原理图

uv灯点灯电路中触发器原理

cn111467519b_一种紫外光消毒灯电路有效

uv灯控制电路及包括其的生物安全柜的制造方法与工艺

公司,专注于消毒灯定时ic芯片,杀菌灯驱动芯片,紫外线uv灯定时芯片

紫外线杀菌灯故障检测电路

哪位兄弟知道驱动紫外线灯管的升压器呢?

具有声光警示特别适用于紫外线杀菌灯的86型面板开关制造技术

t10254型紫外线灯电路原理图

随机推荐

发现更多精彩图片

c罗肌肉很抢眼他这3款发型也很帅气男人味十足

古惑仔2之猛龙过江:小结巴出车祸浩南人财两空,大飞医院瞎捣乱

有深度意境的微信头像_微信头像图片大全

人教版>七年级上册 第二单元 第二章第三节《植物体的结构层次》课件

rime韵魅春秋80d千鸟格竖条纹提花连裤袜中厚小格子丝袜打底袜女

中奖名单交通安全知识有奖大闯关圆满落幕

r9280显卡跑分参数评测大全

情头~真的是甜到炸了吖(闺蜜也可以用哦)

2014暑期新疆南北精华游

夏天的海景与女孩,海滩,美丽的海浪,岩石,蓝色的水在日落.前视图.