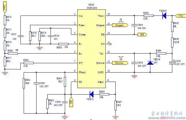
明纬nes35024工作原理讲解第六集

高清图片下载 免费 安全无风险
明纬nes35024工作原理讲解第六集

明纬nes35024工作原理讲解第六集

点击图片查看原图

图片信息

  • 格式: JPG
  • 尺寸: 1728x1080
  • 大小: 约1.2MB

版权声明

相关标签

自然风光 高清壁纸 4K画质

分享图片

相关推荐

基于当前图片的相似推荐

春节没事干也把明纬电源改成可调的了有几点疑问请教

明纬电源改可调利器s35024电路图及pcb背板元件位置分布图

8mm的线径合适吗-综合电源技术-世纪电源网社区

明纬s350电源改装的问题答疑解惑专用贴

长城350p4电源em311芯片无供电

350w音响专用电源电路

明纬s35024开关电源改可调电源重点修复几处网络版的缺点

求atx工作原理及电路图

电源6脚ic芯片代换经验资料

海信电视电路图(海信led液晶电视电源电路分析与维修)

海信电视电路图(海信led液晶电视电源电路分析与维修)

选择最佳电源解决方案东科半导体vl系列的多规格同步整流芯片介绍

随机推荐

发现更多精彩图片

都是快乐的瞬间和永恒的回忆 2,捕捉生活中的每一个美好瞬间,用照片

为病人祈福的句子 为病重亲人祈祷的句子

熊猫录像20178月直播录像淼淼喵酱

春晚定制歌曲 #五线谱#声入人心 《你好,陌生人》谱子, - 抖音

为什么地铁座椅那么滑?

墨蓝 红色系 97781594#灌篮高手#-#流川枫#『自截修头像』

汽车保险丝,老司机都不一定全面了解!

著名演员李保田:戏比天大, 一生不接广告,不参加儿子婚礼,不和张国立

3测量小灯泡的电功率实验电路图: v l p a s