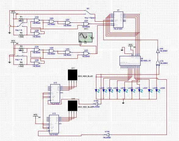
浙江大学电工电子学实验课件 实验9 计数,译码和显示ppt

高清图片下载 免费 安全无风险
浙江大学电工电子学实验课件 实验9 计数,译码和显示ppt

浙江大学电工电子学实验课件 实验9 计数,译码和显示ppt

点击图片查看原图

图片信息

  • 格式: JPG
  • 尺寸: 1080x810
  • 大小: 约1.2MB

版权声明

相关标签

自然风光 高清壁纸 4K画质

分享图片

相关推荐

基于当前图片的相似推荐

数电拔河比赛游戏机multisim仿真与设计报告

电子元器件采购网平台_华强集团旗下电子元器件采购网

proteus中74ls193和书上不一样有替换的吗

用单片机控制有源蜂鸣器(3-24v)的问题.直接用5v声音太小.

可预置定时电路设计

数字电路逻辑设计习题课1详解答案ppt

四位二进制可逆计数器ct74193

彩灯循环显示控制器实验报告

想控制24v直流电源的通断,如何实现?

24秒篮球倒计时数电实验报告

随机推荐

发现更多精彩图片

超简单的眼睛画法,教你画出灵动的眼神!

蓝洁瑛曾有过"靓绝五台山"的美誉,年轻时候的她美丽漂亮,在香港娱乐圈

女生这辈子一定要染一款浅色系 今年很流行的双色渐变 奶茶冰淇淋发色

热门表情包原图精选(181个表情)-2019/04/01

一些女a男o的xp释放alpha thief x omega po… - 半次元 - acg爱好者

问道花鸟|中美协画家魏国作品欣赏

睡硬板床硌得浑身痛,却能改善腰椎间盘突出?

宝马 m4 的魅力亮点大揭秘

关键词:中国风脸谱艺术背景 古典背景 古代花边 梅花 牡丹花 中国戏曲

浮殇加油(努力肝百强典韦中)头像

婴儿理发器超静音幼儿童自己剃头发推子宝宝家用电推剪发神器防水

sg3525构成的主要逆变电源电路图