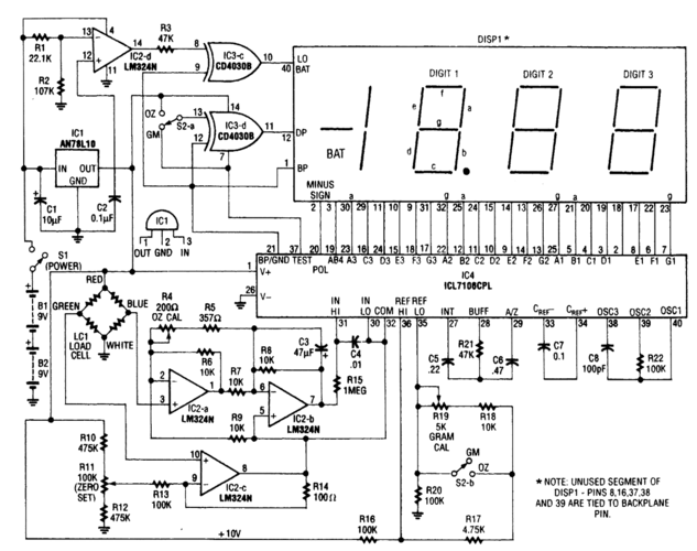
电子秤原理图

高清图片下载 免费 安全无风险
电子秤原理图

电子秤原理图

点击图片查看原图

图片信息

  • 格式: JPG
  • 尺寸: 2244x1586
  • 大小: 约1.2MB

版权声明

相关标签

自然风光 高清壁纸 4K画质

分享图片

相关推荐

基于当前图片的相似推荐

上海万宝电子电子秤接线图

杰力aos-30电子秤电路图维修

电子秤出现问题怎么办?电子秤故障自检方法,省时又省钱

方案接线及参数设定

数字式电子秤电路图

19 2007-01-15 传感器设计电子秤 28 2011-05-12 手机可以下载电子

称重传感器接线图四线及六线

电子皮带秤安装步骤

电子秤 附:2-1图:原理图

电子秤设计电路图汇总六款模拟电路设计原理图详解全文

随机推荐

发现更多精彩图片

《盗墓笔记》 吴邪 - 堆糖,美图壁纸兴趣社区

超减龄的波波头扎发看上去像个小精灵扎成高耸半丸子头是卡哇伊

基友头像 蜡笔小新 风间澈

丰田国六版柴油霸道2800现车到店优惠价

连线网红, 9国15位外媒记者"云看真实新疆"

基德新一情侣头像一对两张

使劲戳蓝色字看更多内容

绿叶小清新述职报告通用ppt模板