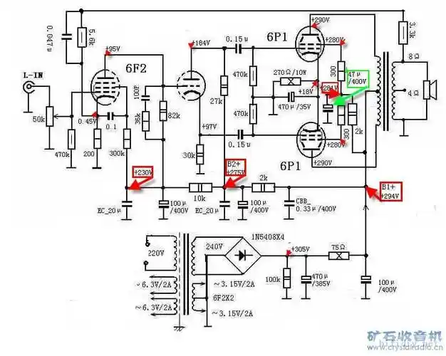
求个单个6n11推6p14的电路图

高清图片下载 免费 安全无风险
求个单个6n11推6p14的电路图

求个单个6n11推6p14的电路图

点击图片查看原图

图片信息

  • 格式: JPG
  • 尺寸: 537x535
  • 大小: 约1.2MB

版权声明

相关标签

自然风光 高清壁纸 4K画质

分享图片

相关推荐

基于当前图片的相似推荐

6n1 6p1 单端超线性功放电路2.jpg

6n1 6p1 单端超线性功放电路3.jpg

性价比超高6n16p1牛输出前级耳放可平衡输出

和6n1配套的管座外形尺寸如下,和6n3,6p1,6p14等管子管座是一样 ..

虚心求助关于6n1推6p1做胆耳放,请大神帮忙

发个6n1推6p1并管单端电路图供大家分享

6p1推挽功率放大器电路选编

6n1 6p1电子管胆机耳放耳机放大器 电路图

6p1单端常规接法与三极管接法之简单比较

求个两声道的6n1推6p3p电路图

随机推荐

发现更多精彩图片

表示左右为难的图片_微信头像图片大全

卡通小熊吃鱼咬耳朵

热点香港四大家族郭氏传来消息他坐牢5年出狱后当上资深董事

董璇为8岁小酒窝庆生,邀前夫拍全家福,与高云翔和谐同框超大度

吉若奥发布新一代固态铜离子cu抗菌抗病毒空气过滤网

小女孩在课堂上有疑惑和想法.女童画像黑板上的言语云泡照片

赫斯特城堡,地中海,风格,宅邸,山,靠近,加利福尼亚,美国

中国最大陆路口岸满洲里进出境中欧班列突破1300列

无助_雨衣_弱小_可怜表情行(红绿灯) - 一组用于夸人的表情包再问一遍

降央卓玛演唱《守望草原》,歌声甜美动听!宛如天籁之音!