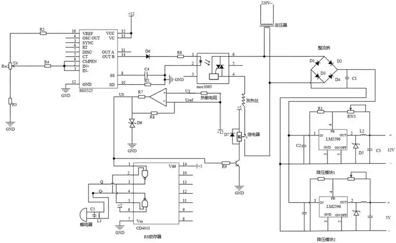
海盐热敷包电加热系列专用开关智能温控开关配件

高清图片下载 免费 安全无风险
海盐热敷包电加热系列专用开关智能温控开关配件

海盐热敷包电加热系列专用开关智能温控开关配件

点击图片查看原图

图片信息

  • 格式: JPG
  • 尺寸: 800x800
  • 大小: 约1.2MB

版权声明

相关标签

自然风光 高清壁纸 4K画质

分享图片

相关推荐

基于当前图片的相似推荐

使用电加热热敷盐包的调温器改造电热褥子但是对接头买不到

一种电加热热水袋的控制电路

可自行设定温控上,下限值的温控器电路

555家用电热敷控湿电路

电热管,控温器,指示灯,开关,连接的电路图

杭州产自动保温电热壶电路图

cn2496342y_自动温控电热毯开关失效

问题可能出在中间继电器,停止按钮,启动按钮以及2,5线的钮子开关上

电加热盐袋热敷盐包开关粗盐热敷包通用开关配件定时温控无极开关

电热毯电饭锅定时器电路

随机推荐

发现更多精彩图片

追忆科比,黑曼巴精神永存.

古风美男图9款美得人迈不开腿的古风美男高清壁纸

迪奥彩妆##全新迪奥烈艳蓝金唇膏##红唇一笑世界生色##angelababy

佛教八大金刚菩萨八大天王画像左金刚右金刚画像

小松菜奈 - 堆糖,美图壁纸兴趣社区

动物园饲养怪物7年 猪嘴兔眼狐狸身(组图)

gai老婆的腹肌抢眼!vava遭老板质问前男友!_度假_视频_新歌

夜来风雨声花落知多少

健兴 醒脾养儿颗粒 2g*18袋

每天保持好心态的说说充满阳光的句子 美好一天的心情短语

清纯可爱古风美女高清桌面壁纸

vb-910阀箱10寸阀门箱 取水箱电磁阀箱 取水阀箱塑料阀门井保护盒