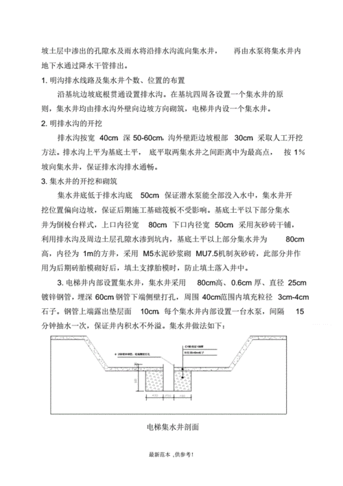
砖砌排水沟大详cad施工图施工图下载【id:165965154】

高清图片下载 免费 安全无风险
砖砌排水沟大详cad施工图施工图下载【id:165965154】

砖砌排水沟大详cad施工图施工图下载【id:165965154】

点击图片查看原图

图片信息

  • 格式: JPG
  • 尺寸: 1523x604
  • 大小: 约1.2MB

版权声明

相关标签

自然风光 高清壁纸 4K画质

分享图片

相关推荐

基于当前图片的相似推荐

请问砖砌排水沟根据图中资料能否布置怎么布置麻烦详细写下谢谢

完整版排水沟施工方案

建筑施工场地排水沟做法

排水沟在回填时都应该扣掉哪些面积

主道路和排水沟详细设计图(dwg格式)

基坑明沟排水施工方案最新版.pdf 6页

浆砌块石盖板排水沟设计图

随机推荐

发现更多精彩图片

满架蔷薇一院香,品读蔷薇花唯美诗词,凝一缕优雅诗意

已售招财聚宝盆欧阳山水画作品旭日东升

神探狄仁杰4剧情介绍

小仓鼠吃东西萌哒哒的头像

5种感情线代表5种不同的感情走向你属于哪一种

【智慧二三】中国汉字的故事——榆林高新小学

是太乙天尊的座驾,趁天尊狮奴偷喝太上老君的轮回琼液沉醉之际,私下

优选女贞子旱莲草组合白发泡茶喝乌发可搭侧柏叶桑叶何首乌外洗

65岁杨丽萍老师被偶遇,穿着奇特小腹微隆起,长指甲不方便!

小众风格宇航员头像 高逼格头像分享

唯美的瑜伽体式照片欣赏做不到看看也是享受#瑜 - 抖音

angelababy登杂志封面 诠释哥特风精致高级