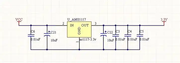
求lm317稳压集成电路 5v转3v 直流稳压输出电路图

高清图片下载 免费 安全无风险
求lm317稳压集成电路 5v转3v 直流稳压输出电路图

求lm317稳压集成电路 5v转3v 直流稳压输出电路图

点击图片查看原图

图片信息

  • 格式: JPG
  • 尺寸: 299x263
  • 大小: 约1.2MB

版权声明

相关标签

自然风光 高清壁纸 4K画质

分享图片

相关推荐

基于当前图片的相似推荐

5v转3.3v稳压ld1117或lm1117电路图

5v降压转33v和3v的芯片方案和电路图说明

急求5v转3.3v 电路图,我这边只用2830at

急求5v转3.3v 电路图,我这边只用2830at

5v降压转33v5v转3v电路图芯片

3.3v转5v开关电源芯片lm2731

3v电池供电输出 -5v稳压电路图

怎么制作5v的直流稳压电源

mp2104 5v转3.3v电平转换电路

随机推荐

发现更多精彩图片

比如在某短剧中,范世琦的肌肉就被揭穿,同样也是露了一圈领子!

路线,公交,地址,地图,预定,价格,团购,优惠,登机口26在哪,怎么走_北京

海贼王:罗杰死前做的四件事,让海军恐惧,不愧是公认的海贼王

动漫人物 | q版 临摹 樱花勾线笔,樱花高光笔, 马克笔 touch

太没礼貌啦!魔鬼鱼上班时间活吞"同事"

河北承德避暑山庄雪景美如画

健康科普:谈谈常见病"胆囊炎"的二三事

120平米左右农村小四合院设计,韵味十足,满足四世同堂大家庭

蛋绝地求生吃鸡玩具套装可发射鼓弹电动版送三级头八倍镜五万水弹手电