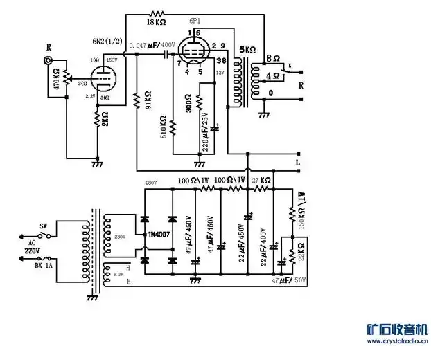
shizairen老师要的6n2 6p1小功放电路图 - 〓电子管技术区〓 - 矿石

高清图片下载 免费 安全无风险
shizairen老师要的6n2 6p1小功放电路图 - 〓电子管技术区〓 - 矿石

shizairen老师要的6n2 6p1小功放电路图 - 〓电子管技术区〓 - 矿石

点击图片查看原图

图片信息

  • 格式: JPG
  • 尺寸: 795x461
  • 大小: 约1.2MB

版权声明

相关标签

自然风光 高清壁纸 4K画质

分享图片

相关推荐

基于当前图片的相似推荐

真不容易,终于完成了6p1单端搭棚

新手diy的6j1推6p1单端电子管小功放

>>∷技术区∷>>〓电子管技术区〓>>求一张6n2推6p1单端双声道电路图

6n1 6p1 单端超线性功放电路2.jpg

6n1 6p1 单端超线性功放电路3.jpg

6p1单端常规接法与三极管接法之简单比较 - 〓电子管技术区〓 - 矿石

电源电路图 充电电路图 ->立体声电子管功率放大器电路当推挽功放管

求6n2,6p1推挽电路 - 〓电子管技术区〓 - 矿石收音机论坛 - powered

69 〓电子管技术区〓 69 我做的6p1推挽功放,给大家看看电路图

6n2 6p1胆机功放电路图-仪表放大器电路图-电子产品世界

随机推荐

发现更多精彩图片

关于爱国的名言警句.docx 8页

神奇的小提琴,湖南交响乐团演奏.

【手机壁纸】杨超越

哆啦a梦:伴我同行2(日本2020年水田山葵主要配音的动画电影) - 平安

整张实木板材定制原木茶桌大板松木餐桌台面整板茶台桌板办公长桌

警察叔叔简笔画儿童画,图片,简笔画-学笔画

需签订案例协议,复合脂肪i型全面部脂肪填充,面部部位任意组合(太阳穴

傣族节日泰国泼水节

【星酱】稻荷恋之歌情头(动漫二次元 情侣头像 头像)previousnext

长虹工艺玻璃,超好看的极窄卫生间平开门.全新定制 厨房门,阳 - 抖音

世界上最大的海军基地美海军第二舰队诺福克海军基地