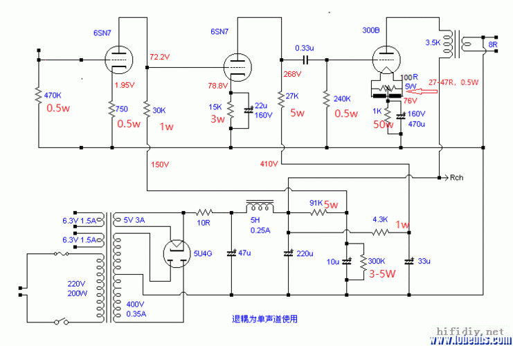
用300b电子管做的推挽功率放大器

高清图片下载 免费 安全无风险
用300b电子管做的推挽功率放大器

用300b电子管做的推挽功率放大器

点击图片查看原图

图片信息

  • 格式: JPG
  • 尺寸: 965x502
  • 大小: 约1.2MB

版权声明

相关标签

自然风光 高清壁纸 4K画质

分享图片

相关推荐

基于当前图片的相似推荐

300b_a类推挽功率放大器的制作

用300b电子管做的推挽功率放大器-传感器测量电路图-电子产品世界

上一张我的300b实做线路图原帖不能编辑

想真正欣赏到300b的魅力,用什么线路?谢谢

随机推荐

发现更多精彩图片

女童发育期小背心初中学生吊带内衣青春期中大童少女文胸纯棉抹胸

【舞动的国旗】土库曼斯坦国歌 - 独立,中立,土库曼斯坦国歌

女神驾到设计图__广告设计_广告设计_设计图库_昵图网nipic.com

来陕必打卡实景演出西安千古情门票攻略

陈浩民版封神榜雷震子的真实颜值近似钱小豪远似刘德华

a865一层三合院别墅设计图纸中式徽派仿古新农村自建房四合院效果

求阴茎背神经阻断术视频

标题:青春不散场,友谊万万岁.

我要上热门纯种青脚麻鸡!#农村散养土鸡 #林下生态散养鸡 - 抖音