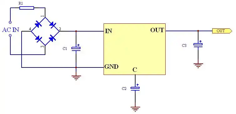
如何将交流点220v转换为稳定的5v直流电源(电路图)

高清图片下载 免费 安全无风险
如何将交流点220v转换为稳定的5v直流电源(电路图)

如何将交流点220v转换为稳定的5v直流电源(电路图)

点击图片查看原图

图片信息

  • 格式: JPG
  • 尺寸: 1184x434
  • 大小: 约1.2MB

版权声明

相关标签

自然风光 高清壁纸 4K画质

分享图片

相关推荐

基于当前图片的相似推荐

小白入门,制做220v转5v直流电源模块,怎样选择220v到12v变压器

设计交流220v转为正负5v的电路,我采用变压后通过单相桥式整流 7805

求220v转5v,最大电流在1a左右的开关电源电路图,急需,谢谢

220v交流电变5v直流电路

220v转5v220v转12v非隔离电源模块

小型交流220转直流5v电路

220v转5v开关电源电路500ma可行

220v交流转5v直流电路的问题输出电流存在波动

求220v经变压器输出9v然后整流输出5v3a的电路图

220v转5v220v转12v非隔离电源模块

把下图电源改一下220v交流电转换为5v直流电,求画电路图

随机推荐

发现更多精彩图片

蔡徐坤 第三年的金海##音乐盛典咪咕汇

法式弧形造型垭口套欧式造型门框木质烤漆阳台客厅双包套厨房玄关

原创夏日必备的水果系美甲合集气质超甜的指尖太可爱啦

满洲中*银行,一百元,100元,老头像,保真

金色图表与硬币ppt背景图片

在棉3创意街区1921艺术空间举行.(旗袍走秀)

网游 新闻 《风暴英雄》英雄亮点 - 凯瑞甘 "我爱异虫.

2020年四川省考申论范文:"私人生活安宁"纳入隐私权

大连虎滩极地海洋馆门票:250元/人,森林动物园门票:120元/人,大连发现

看胸片的秘诀终极版:你真的读懂了吗?

佛手印里的寓意看下您的佛缘佛是过去的人人是未来的佛