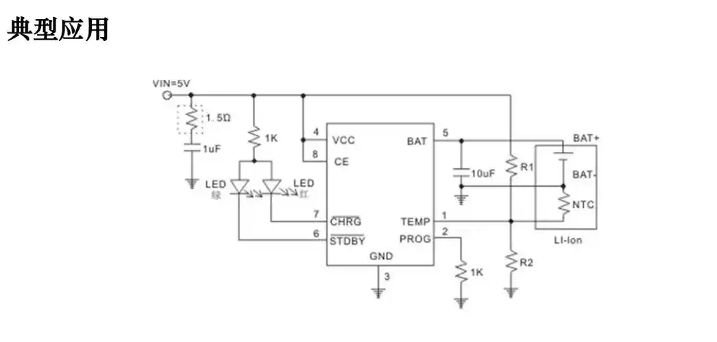
xysemi苏州赛芯推出耐高压30v的4056充电xc3108

高清图片下载 免费 安全无风险
xysemi苏州赛芯推出耐高压30v的4056充电xc3108

xysemi苏州赛芯推出耐高压30v的4056充电xc3108

点击图片查看原图

图片信息

  • 格式: JPG
  • 尺寸: 350x350
  • 大小: 约1.2MB

版权声明

相关标签

自然风光 高清壁纸 4K画质

分享图片

相关推荐

基于当前图片的相似推荐

包括第一次使用锂电池充电芯片tps4056,升压芯片tp61222,降压芯片xc

18650,锂电池充电模块使用的tp4056芯片介绍与应用

锂电池充电/保护ic :tp4056 1a线性锂离子电池充电器(dw01a /fs8205a)

充电电路选择:tp4056,主要是这颗ic相对便宜好买;充电电路如下

电池与cl4056充电ic连接的电路图

tp4056锂离子电池线性充电芯片

diy一个单片机tc4056逻辑充电器附程序电路图

平芯微pw4056hh中文规格书_电路_充电_电压

tp4056精度问题及反接保护电路

随机推荐

发现更多精彩图片

普通女孩怎样突破颜值瓶颈?注意这几点,颜值快速提升

01电影大红灯笼高高挂影评

楼梯踏步简单计算简单明了喜欢的转发收藏-度小视

邀请函晚宴邀请函范文doc

古田1929(焦8礼品盒)非卖品

女警察照片卡通,警察头像图片动漫女-图片大观-奇异网

北京大学首钢医院产科病房,护士张胜苗为隔离病房进行日常紫外线消毒

福建百幅剪纸精品南平收官展庆"建党百年"

3000*2500华宏大型废金属液压打包机价格厂家报价型号生产量废铁压块

爱好者景区写书法吸百万粉丝 眼下写春联写到手软