十八,d触发器介绍:晶体管级数字电路设计专栏目录_ld qm的博客-csdn

高清图片下载 免费 安全无风险
十八,d触发器介绍:晶体管级数字电路设计专栏目录_ld qm的博客-csdn

十八,d触发器介绍:晶体管级数字电路设计专栏目录_ld qm的博客-csdn

点击图片查看原图

图片信息

  • 格式: JPG
  • 尺寸: 1428x819
  • 大小: 约1.2MB

版权声明

相关标签

自然风光 高清壁纸 4K画质

分享图片

相关推荐

基于当前图片的相似推荐

d触发器逻辑电路及符号

d触发器的逻辑符号把 cp 有效沿到来之前电路的状态称为现态,用$q^n$

d触发器(74ls74)这样接实现什么功能?

一种基于阻类存储器的d触发器电路及寄存器

背景技术:d触发器是一般时序电路的记忆单元,能够记忆数字电路的当前

有关差分输出的或非门构成的d触发器

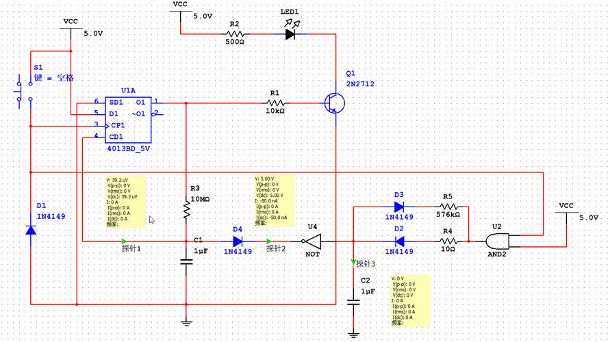
基于d触发器的触摸开关电路

d型触发器及其信号传输方法与流程

随机推荐

发现更多精彩图片

拼图素材 - 堆糖,美图壁纸兴趣社区

那一天她哭了,这是我第一次见她哭

卫子夫为什么能稳坐后位38年,却无法善终?

沙宣bobo短发发型图片

一位白血病患者的苦苦挣扎--为了生存与疾病的殊死搏斗

2021年最火的头像情侣,求一对情侣头像

三款不同颜色的电灯泡白炽灯泡图片免抠素材

迈向光明之路注定荆棘丛生#杜卡迪 #机车 #高清壁纸 #图集 - 抖音

元素海报设计平面广告素材免费下载(图片编号:8359695)-六图网

共同见证百年大党百位国外人的述说全二册2021新版 当代中国出版社

【经典儒雅】雅戈尔秋季时尚商务男士西装单西外套男式西服