宫保鸡丁.#美食教程 #家常菜 #我的厨房日记 #宫保鸡丁 - 抖音

高清图片下载 免费 安全无风险
宫保鸡丁.#美食教程 #家常菜 #我的厨房日记 #宫保鸡丁  - 抖音

宫保鸡丁.#美食教程 #家常菜 #我的厨房日记 #宫保鸡丁 - 抖音

点击图片查看原图

图片信息

  • 格式: JPG
  • 尺寸: 887x1920
  • 大小: 约1.2MB

版权声明

相关标签

自然风光 高清壁纸 4K画质

分享图片

相关推荐

基于当前图片的相似推荐

家常菜一日三餐:荷兰豆炒腊肠,青椒炒鸡蛋,色香味俱佳,收藏起 - 抖音

最"下饭"的五道家常菜,麻婆豆腐上榜,图四百吃不厌!

红烧猪肉炖土豆.#图文热搜词创作任务 #土豆怎么做家常菜 不 - 抖音

具体做法看图片#家常菜 #我的厨房日 - 抖音

家常小菜糖醋排骨,温暖你的内心

应粉丝要求好吃到99的宫保鸡丁来啦!天分享超级下饭的家常菜 - 抖音

鸡腿炖土豆,百吃不厌的经典家常菜,馋了就炖一锅,下饭!

美食家常菜推荐:香辣虾,松茸鸡汤,干煸杏鲍菇,做法简单又美味_网易

家常菜怎么做才让人有胃口?

随机推荐

发现更多精彩图片

外屏完好的情况下内屏裂了还漏液

新中式山水画,诗意江南,意境悠远

盘点世界十大著名教堂,给你不一样的视觉和心灵震撼

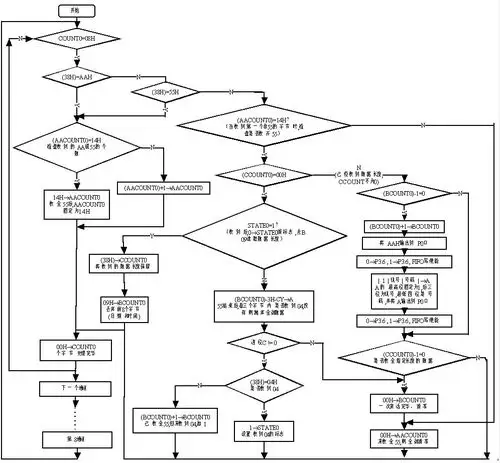
图2a. 主程序流程图(点击放大)

绝非只有"巧克力"轻薄直板lg kg328评测_lg kg328_手机其它os-中关村

换一换你的微信头像吧 老板手绘商务漫画头像 西装革履 高级感十足

孵化箱全自动芦丁孵化机全自动智能小鸡孵化器小型家用孵蛋器家用型

黑纱满天星干花花束粉色手捧天然生日礼物闺蜜干花

治愈系可爱猫咪头像仰躺的猫咪